服务接待综合技能模拟赛项赛题.doc

《服务接待综合技能模拟赛项赛题》聚焦服务行业核心能力,以真实场景为依托,涵盖仪容仪态、沟通表达、问题处理、应急响应等模块。赛题模拟酒店、零售、政务等多领域服务场景,要求选手快速判断需求、精准回应并规范操作,兼顾专业素养与人文关怀。通过标准化评分体系,全面考核选手服务意识、应变能力与职业规范,为服务行业人才选拔与能力提升提供专业参照,助力从业者强化实战技能与综合素养。

售价

¥8.80

浏览 27
热度 0
85.50 KB
2026-04-08

资源预览

预览内容为系统截图或用户上传,请自行识别内容

服务接待综合技能模拟赛项赛题.doc-0-预览
服务接待综合技能模拟赛项赛题.doc-1-预览
服务接待综合技能模拟赛项赛题.doc-2-预览
服务接待综合技能模拟赛项赛题.doc-3-预览
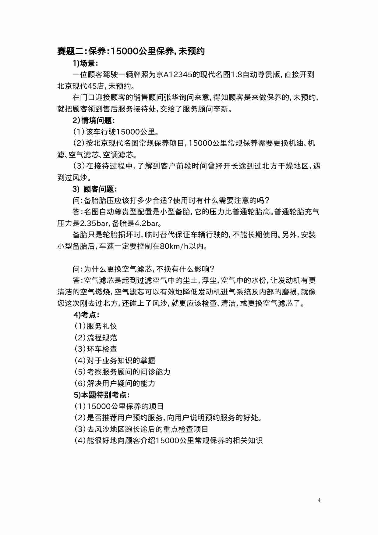
服务接待综合技能模拟赛项赛题.doc-4-预览

521

暂无简介

热度 0
资源 3842

相关推荐

2014年全国职业院校技能大赛高职组汽车营销赛项-汽车销售综合技能竞赛赛题.docx

2014年全国职业院校技能大赛高职组汽车营销赛项以“汽车销售综合技能”为核心,聚焦真实汽车销售场景,涵盖客户接待、需求分析、产品介绍、试乘试驾、异议处理、成交谈判及售后跟进等全流程。赛题围绕汽车产品知识、营销技巧、沟通能力与职业素养展开,通过模拟真实客户需求,考核选手对汽车配置、性能、竞品对比的专业掌握,及灵活应对客户异议、促成交易的综合能力,旨在提升高职学生汽车营销岗位核心竞争力,对接行业企业实际岗位需求。

热度 0大小 16.36 KB
521

¥8.80

附件15:ZZ-015 金融综合业务技能大赛(中职).doc

《ZZ-015金融综合业务技能大赛(中职)》聚焦中职金融类专业人才培养,以“以赛促学、以赛促教”为核心,涵盖银行综合业务、证券基础操作、保险服务实务等赛项,考核选手专业知识应用、实操技能及职业素养。大赛对接行业岗位需求,设置个人赛与团体赛,通过仿真场景与标准化流程,检验中职生金融综合能力,助力提升专业教学质量,为金融行业输送实用型技能人才。

热度 0大小 3.49 MB
521

¥1.50

2015全国职业院校技能大赛中职组酒店服务赛项中餐宴会摆台项目英语口试参考题库.doc

《2015全国职业院校技能大赛中职组酒店服务赛项中餐宴会摆台项目英语口试参考题库》聚焦中职酒店服务专业技能考核,涵盖中餐宴会摆台核心流程的英语表达,包括餐具摆放标准、服务话术、文化介绍等场景。题库贴合大赛实操要求,既考查选手专业术语掌握度,也检验其跨文化沟通能力,题型含情景问答、现场解说等,助力选手衔接职业岗位需求,是赛项备考与专业教学的实用参考资料。

热度 0大小 95.00 KB
521

¥8.80

全国高中数学联赛省级预赛模拟试题.doc

教育

《全国高中数学联赛省级预赛模拟试题》聚焦联赛预赛考纲,涵盖代数、几何、数论、组合等核心模块,题型贴合真题风格,包括选择、填空、解答三类,难度梯度适配预赛水平。试题精选经典题型与创新变式,注重思维拓展与解题技巧训练,解析详尽且思路清晰,助力考生熟悉考点、提升实战能力,是备战预赛的实用模拟资料,帮助学生高效检测知识掌握程度,强化竞赛素养。

热度 0大小 609.50 KB
521

¥11.95

2015年全国职业院校技能大赛嵌入式产品开发赛项试题.doc

2015年全国职业院校技能大赛嵌入式产品开发赛项试题聚焦嵌入式系统综合应用能力,涵盖硬件设计、软件开发与系统集成。试题以实际任务为导向,要求选手完成嵌入式平台搭建、底层驱动开发、应用程序设计及系统调试,涉及ARM架构、Linux/RTOS系统、传感器与通信模块应用等核心技术。考核内容紧密对接产业需求,注重选手问题分析、工程实践与团队协作能力,旨在检验职业院校嵌入式技术专业教学成果,推动校企协同培养技术技能人才。

热度 0大小 5.30 MB
521

¥8.81

全国高中数学联赛模拟试题3.doc

教育

《全国高中数学联赛模拟试题3》紧扣联赛考纲与命题趋势,覆盖一试基础题型与二试综合拓展,含10道选择、8道填空、4道解答,题型全面且梯度分明。试题融合代数、几何、数论、组合等核心模块,注重思维灵活性与解题技巧考查,如几何题侧重辅助线构造,数论题强化数论性质应用,贴合联赛实际难度。解析部分逻辑清晰,步骤详尽,可帮助考生精准定位薄弱点,提升应试能力,是赛前实战训练的优质资料。

热度 0大小 88.00 KB
521

¥11.95

全国高中数学联赛模拟试题3.doc

教育

《全国高中数学联赛模拟试题3》紧扣联赛考纲,聚焦一试基础与二试思维拓展,题型覆盖代数、几何、数论、组合四大模块。试题设计梯度清晰,既有基础题巩固核心知识点,又有创新题锻炼逻辑推理与问题转化能力,贴近联赛命题趋势,能有效检验考生知识体系与竞赛思维,适合赛前针对性训练,助力提升应试技巧与解题速度,是高中数学竞赛备赛的优质模拟资源。

热度 0大小 88.00 KB
521

¥11.95