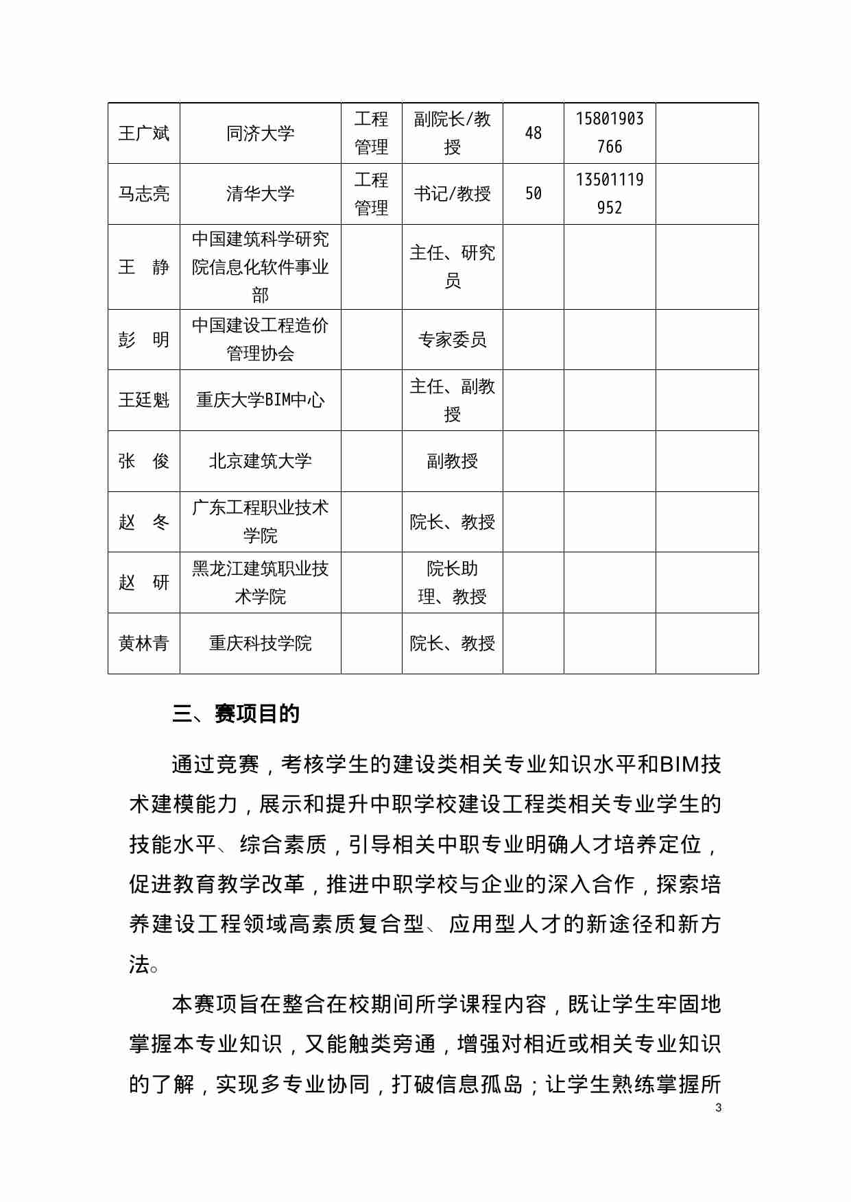
附件104:ZZ-104 BIM建模比赛(中职).doc

附件104《ZZ-104 BIM建模比赛(中职)》是面向中等职业学校学生的专业技能赛事,聚焦建筑信息模型(BIM)核心能力培养。比赛内容涵盖BIM建模、图纸深化、协同设计等实操环节,注重考察学生对Revit等主流软件的应用及建筑工程逻辑的理解。赛事旨在以赛促学、以赛促教,提升中职生岗位适配能力,为行业输送具备BIM技术素养的技能人才,同时推动中职建筑类专业教学与产业需求深度对接。

售价

¥1.50

浏览 27
热度 0
2.28 MB
2026-04-08

资源预览

预览内容为系统截图或用户上传,请自行识别内容

附件104:ZZ-104 BIM建模比赛(中职).doc-0-预览
附件104:ZZ-104 BIM建模比赛(中职).doc-1-预览
附件104:ZZ-104 BIM建模比赛(中职).doc-2-预览
附件104:ZZ-104 BIM建模比赛(中职).doc-3-预览
附件104:ZZ-104 BIM建模比赛(中职).doc-4-预览

521

暂无简介

热度 0
资源 3842

相关推荐

附件107:ZZ-107 建筑CAD(中职).rar

创作者暂未提供详细描述

热度 0大小 13.06 MB
521

¥1.51

附件101:ZZ-101 粮油储检专业赛项(中职).doc

附件101《ZZ-101粮油储检专业赛项(中职)》聚焦中职粮油储检领域技能培养,围绕粮油质量检验、仓储管理核心任务设赛。赛项涵盖原粮质量检测、储粮害虫识别、通风降温操作等模块,对接行业标准与岗位需求,考核选手实操技能、问题解决及团队协作能力。旨在以赛促学、以赛促教,提升中职生粮油储检专业素养,为行业输送实用型技能人才,推动职业教育与产业需求深度融合。

热度 0大小 70.50 KB
521

¥1.50

附件36:ZZ-036 建筑信息模型(BIM)(中职).zip

附件36(ZZ-036)是面向中职教育的建筑信息模型(BIM)学习资源包,聚焦中职学生岗位能力培养,涵盖BIM基础认知、建模实操、模型应用等核心内容。资源含图文教程、案例模型、实训任务书,适配中职教学节奏,注重技能落地,助力学生掌握BIM建模、协同管理等实用技能,对接建筑行业数字化转型需求,为中职生职业发展奠定BIM应用基础。

热度 0大小 5.63 MB
521

¥1.51

附件109:ZZ-109 建筑设备安装与运行(中职).doc

《ZZ-109建筑设备安装与运行》(中职)聚焦建筑设备领域核心技能,涵盖给排水、暖通、电气等系统的安装工艺、调试流程与日常运维。内容贴合中职学生认知特点,以项目化教学为载体,强化实操训练,如管道连接、设备调试等;同步融入安全规范与行业标准,助力学生掌握设备安装、故障排查及维护能力,为从事建筑设备施工、运维岗位奠定基础,适配中职建筑类专业教学需求。

热度 0大小 6.29 MB
521

¥1.51

附件14:ZZ-014 国际贸易综合技能竞赛(中职).zip

附件14《ZZ-014 国际贸易综合技能竞赛(中职)》聚焦中职学生国际贸易核心能力培养,涵盖单证缮制、跨境电商操作、外贸函电处理等实操模块,对接行业真实工作场景,考核学生外贸流程执行、商务沟通及问题解决能力。竞赛旨在以赛促学、以赛促教,提升中职国际贸易专业教学质量,强化学生岗位适配性,为行业输送具备实战技能的复合型人才,是检验中职国贸专业教学成果与学生职业素养的重要平台。

热度 0大小 4.48 MB
521

¥1.50

附件103:ZZ-103 化工生产技术(中职).docx

附件103《ZZ-103化工生产技术(中职)》聚焦中职化工专业核心需求,涵盖化工单元操作、安全环保、设备维护等实用内容。以职业能力培养为核心,结合案例解析与实操指导,助力学生掌握化工生产流程操作、质量控制及应急处理技能,对接行业岗位标准,为化工企业输送具备基础操作与安全意识的技术技能人才,适配中职生认知特点与就业需求。

热度 0大小 596.56 KB
521

¥1.50

附件102:ZZ-102 工业分析检验(中职).docx

《ZZ-102 工业分析检验(中职)》是面向中等职业教育的专业教材,聚焦工业生产中原料、半成品及成品的分析检验核心技能。内容涵盖化学分析、仪器分析基础,如滴定分析、分光光度法、色谱技术等实操方法,结合中职学生认知特点,强化案例教学与技能实训,对接企业岗位需求,旨在培养具备工业分析检验基本操作能力、能胜任质检岗位的技能型人才,为学生职业发展奠定坚实基础。

热度 0大小 407.80 KB
521

¥1.50