附件45:ZZ-045 智能家居安装维护(中职).doc

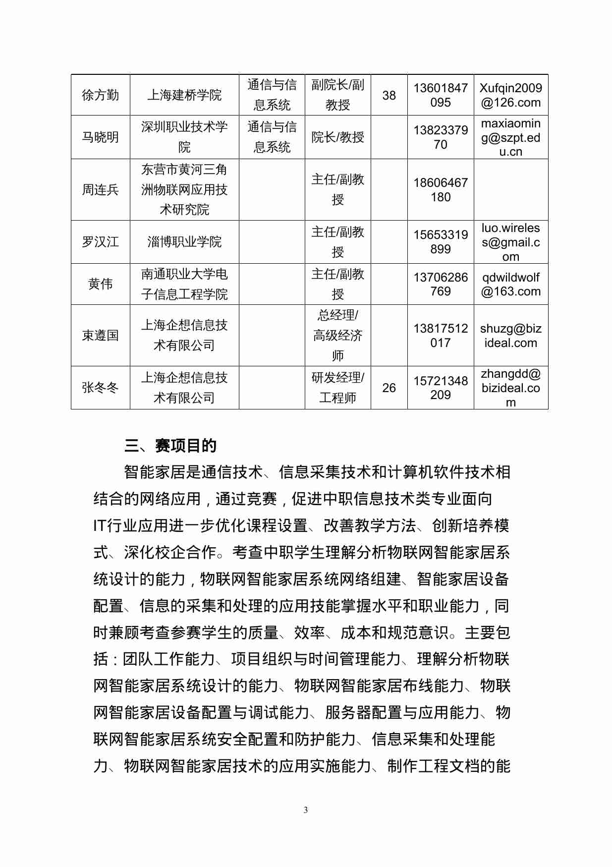
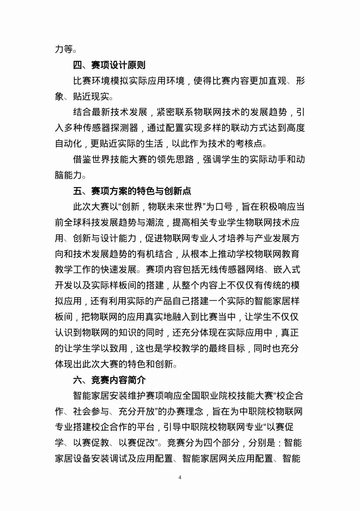
《ZZ-045 智能家居安装维护(中职)》聚焦中职学生培养目标,涵盖智能家居系统认知、常用设备安装调试(如智能门锁、安防监控、家电控制等)、故障排查与日常维护核心内容。以项目化教学为导向,结合实操案例,帮助学生掌握从设备选型、布线施工到系统联调、售后维护的全流程技能,适配中职教育“理实一体”需求,为智能家居行业输送具备基础安装维护能力的实用型人才。

售价

¥1.51

浏览 29
热度 0
5.84 MB
2026-04-08

资源预览

预览内容为系统截图或用户上传,请自行识别内容

附件45:ZZ-045 智能家居安装维护(中职).doc-0-预览
附件45:ZZ-045 智能家居安装维护(中职).doc-1-预览
附件45:ZZ-045 智能家居安装维护(中职).doc-2-预览
附件45:ZZ-045 智能家居安装维护(中职).doc-3-预览
附件45:ZZ-045 智能家居安装维护(中职).doc-4-预览

521

暂无简介

热度 0
资源 3842

相关推荐

附件48:ZZ-048 电气安装与维修(中职).doc

《ZZ-048 电气安装与维修(中职)》是面向中等职业教育的专业教学资源,聚焦电气安装与维修核心技能,涵盖电路识读、常用电工工具操作、低压电器装配、故障排查等实用内容。内容贴合中职生认知特点,以任务驱动为导向,注重实操训练与职业素养培养,配套典型案例、实训指导及考核要点,助力学生掌握电气安装维修基础技能,适应岗位就业需求,是中职电气类专业教学与实训的实用参考资料。

热度 0大小 8.01 MB
521

¥1.51

附件61:ZZ-061 通用机电设备安装与维护(中职).doc

《ZZ-061通用机电设备安装与维护(中职)》是面向中等职业教育的专业教学资源,聚焦机电设备安装、调试、维护与故障排查核心技能。内容涵盖通用机电设备结构原理、安装工艺规范、日常维护流程及常见故障诊断方法,结合中职学生认知特点,强化实操案例与技能训练,助力学生掌握机电设备运维基本能力,适配制造业一线岗位需求,为职业发展奠定扎实技术基础。

热度 0大小 1.03 MB
521

¥1.50

附件44:ZZ-044 智能工业4.0应用(中职).doc

《ZZ-044 智能工业4.0应用(中职)》聚焦中职学生能力培养,涵盖工业4.0核心概念、智能制造技术(如物联网、大数据、机器人应用)及典型场景实操。内容以任务驱动为导向,结合中职教学特点,通过案例解析与模拟实训,帮助学生掌握智能生产流程、设备运维及数字化管理基础,适配智能制造行业岗位需求,助力提升职业技能与就业竞争力。

热度 0大小 2.86 MB
521

¥1.50

附件95:ZZ-095 拖拉机维修(中职).doc

《ZZ-095拖拉机维修(中职)》是面向中职农机专业的实用教材,聚焦ZZ-095拖拉机核心结构与维修技能。内容涵盖发动机、底盘、电气系统等关键部件的拆装、故障诊断与维护,以任务驱动式教学为核心,结合实物图、操作步骤详解,强化实践操作能力培养。适配中职生认知特点,注重技能落地与行业标准对接,助力学生掌握拖拉机日常维修、故障排查等岗位核心技能,为农机维修岗位输送实用型人才。

热度 0大小 150.00 KB
521

¥1.50

附件43:ZZ-043 移动互联技术应用与系统维护(中职).doc

《ZZ-043移动互联技术应用与系统维护(中职)》聚焦中职学生能力培养,涵盖移动互联技术基础、常见应用操作(如APP使用、移动办公)及系统日常维护核心内容。以任务驱动为导向,结合实际案例讲解移动设备系统优化、故障排查等实用技能,注重实操性与岗位适配性,助力学生掌握移动互联技术应用与维护的基础能力,满足中职阶段职业技能提升需求。

热度 0大小 10.67 MB
521

¥1.51

附件83:ZZ-083 工业机器人工作站安装与维护(中职).rar

创作者暂未提供详细描述

热度 0大小 4.50 MB
521

¥1.50

附件62:ZZ-062 液压与气动系统装调与维护(中职).doc

《ZZ-062液压与气动系统装调与维护》(中职)是针对中等职业教育的专业教学资源,聚焦液压与气动技术核心知识与技能。内容涵盖系统原理认知、元件识别与拆装、回路搭建与调试、故障诊断与维护等实操性模块,结合中职学生培养目标,突出技能训练与岗位需求对接,通过案例解析、实训任务设计,帮助学生掌握液压气动系统装调维护的基本方法,为从事机电设备操作、维护等岗位奠定基础,适配中职机电类专业教学及技能培训使用。

热度 0大小 11.14 MB
521

¥1.51