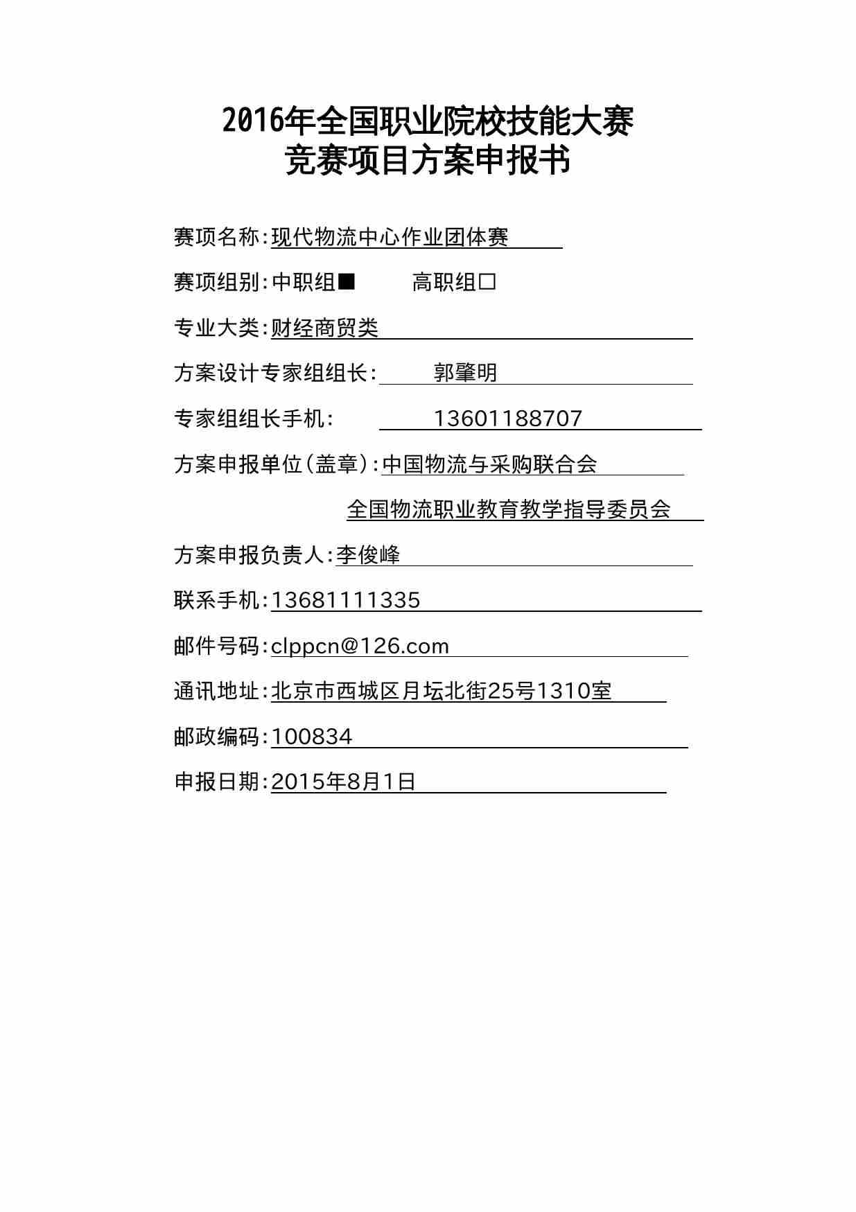
附件4:ZZ-004 现代物流中心作业团体赛(中职).doc

《ZZ-004现代物流中心作业团体赛(中职)》聚焦中职学生物流实操能力,以团体形式开展。赛事涵盖入库验收、存储管理、分拣打包、出库复核等核心作业环节,模拟真实物流中心场景,考核团队协作、流程优化及应急处理能力。通过标准化任务设置,检验学生专业技能与职业素养,助力提升中职物流专业教学质量,为行业培养实用型人才。

售价

¥1.50

浏览 0
热度 0
1001.00 KB
2026-04-08

资源预览

预览内容为系统截图或用户上传,请自行识别内容

附件4:ZZ-004 现代物流中心作业团体赛(中职).doc-0-预览
附件4:ZZ-004 现代物流中心作业团体赛(中职).doc-1-预览
附件4:ZZ-004 现代物流中心作业团体赛(中职).doc-2-预览
附件4:ZZ-004 现代物流中心作业团体赛(中职).doc-3-预览
附件4:ZZ-004 现代物流中心作业团体赛(中职).doc-4-预览

521

暂无简介

热度 0
资源 3842

相关推荐

附件3:ZZ-003 物流运输作业团体赛(中职).doc

附件3《ZZ-003物流运输作业团体赛(中职)》是面向中职学生的物流运输专项技能赛事,聚焦货物装卸、路线规划、单据处理等实操任务,以团体协作形式开展。赛事内容涵盖理货配载、运输调度模拟、应急处置等核心模块,考核学生物流作业流程执行、团队配合及问题解决能力,旨在提升中职生职业技能素养,对接行业岗位需求,为物流行业培育实操型后备人才,是检验中职物流专业教学成果的重要平台。

热度 0大小 1.81 MB
521

¥1.50

附件2:ZZ-002 物流单证单项赛(中职).doc

《ZZ-002物流单证单项赛(中职)》聚焦中职学生物流单证操作核心能力,涵盖海运、空运、陆运等主流单证的填制、审核与流转。赛事以真实物流场景为依托,考察选手对报关单、提单、运单等单证的规范处理能力,及对国际贸易、物流法规的理解。通过实操与理论结合,检验学生职业技能与岗位适配性,助力中职物流专业人才培养与行业需求对接,为物流行业输送具备实操能力的技能型人才。

热度 0大小 2.53 MB
521

¥1.50

附件1:ZZ-001 物流叉车技能单项赛(中职).doc

附件1《ZZ-001物流叉车技能单项赛(中职)》聚焦中职物流专业学生叉车操作能力培养,以实操为核心,涵盖叉车精准移位、货物堆垛、障碍通行等项目,考核选手安全规范、操作熟练度与应急处置能力。赛事对接行业岗位需求,旨在以赛促学、以赛促教,提升中职生职业技能与就业竞争力,为物流行业输送技能型人才,推动校企协同育人落地。

热度 0大小 5.16 MB
521

¥1.51

附件104:ZZ-104 BIM建模比赛(中职).doc

附件104《ZZ-104 BIM建模比赛(中职)》是面向中等职业学校学生的专业技能赛事,聚焦建筑信息模型(BIM)核心能力培养。比赛内容涵盖BIM建模、图纸深化、协同设计等实操环节,注重考察学生对Revit等主流软件的应用及建筑工程逻辑的理解。赛事旨在以赛促学、以赛促教,提升中职生岗位适配能力,为行业输送具备BIM技术素养的技能人才,同时推动中职建筑类专业教学与产业需求深度对接。

热度 0大小 2.28 MB
521

¥1.50

附件5:ZZ-005 会计(中职).doc

《ZZ-005 会计(中职)》是针对中等职业教育会计专业的规范性文档,涵盖专业培养目标、课程体系、实践教学及技能考核要求。内容聚焦中职生职业能力培养,明确基础会计、财经法规、会计电算化等核心课程设置,强化实操训练(如会计凭证填制、财务软件操作),对接行业岗位需求(如出纳、会计助理),为中职会计专业教学、学生技能提升及就业方向提供清晰指引,助力培养具备基础会计核算与实务操作能力的应用型人才。

热度 0大小 14.29 MB
521

¥1.51

附件34:ZZ-034 动画片制作(中职).zip

《ZZ-034 动画片制作(中职)》资源包聚焦中职动漫专业教学需求,涵盖二维手绘、Flash动画、三维建模(基础)等核心模块。内容含教学课件、案例脚本、实操素材(角色设计图、场景模板)及软件操作微课,适配中职生认知特点,突出“做中学”理念——从分镜设计到成片输出的全流程实操训练,助力掌握动画创作基础技能,可直接用于课堂教学或技能实训,贴合职业教育“岗课赛证”融合要求。

热度 0大小 615.82 KB
521

¥1.50

附件84:ZZ-084 汽车营销(中职).doc

《ZZ-084 汽车营销(中职)》是面向中职学生的汽车营销专业教学文档,涵盖汽车行业概况、市场调研、产品推介、销售技巧、客户服务等核心内容。结合中职学生认知特点,侧重实操性,包含案例分析、模拟销售等实训环节,助力学生掌握汽车营销基础技能,适应汽车销售、客服等岗位需求,为职业发展奠定专业基础。

热度 0大小 2.51 MB
521

¥1.50