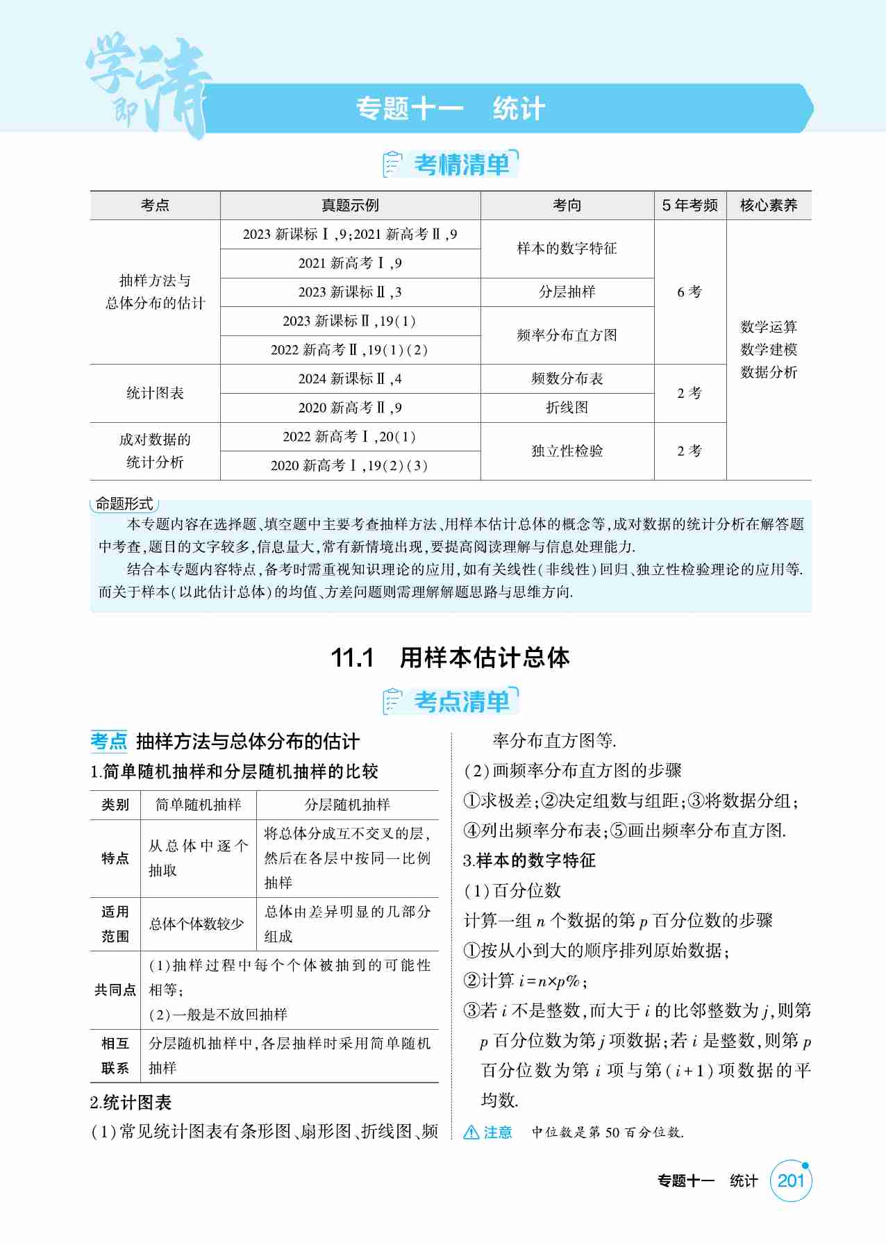
11 1 用样本估计总体.pdf

《用样本估计总体》聚焦统计核心方法:通过样本数据推断总体特征。内容涵盖抽样方法(简单随机、分层、系统抽样)、样本统计量(均值、方差)与总体参数的关系,讲解点估计(如样本均值估计总体均值)、区间估计(置信区间构建)的原理与应用,结合实例分析抽样误差与样本量选择,助力读者掌握从局部样本认识整体的科学逻辑,是统计推断入门的实用资料。

售价

¥9.85

浏览 0
热度 0
2.61 MB
2026-04-07

资源预览

预览内容为系统截图或用户上传,请自行识别内容

11 1  用样本估计总体.pdf-0-预览
11 1  用样本估计总体.pdf-1-预览
11 1  用样本估计总体.pdf-2-预览
11 1  用样本估计总体.pdf-3-预览
11 1  用样本估计总体.pdf-4-预览

521

暂无简介

热度 0
资源 3287

相关推荐

11 1 用样本估计总体.pdf

教育

《11.1 用样本估计总体》聚焦统计核心方法,通过样本数据推断总体特征。内容涵盖抽样必要性、简单随机抽样等常用方法,解析用样本均值/方差估计总体均值/方差的原理,结合实例说明如何通过样本频率分布直方图、茎叶图等直观呈现总体分布趋势,强调样本代表性对估计准确性的影响,为解决实际问题中总体信息未知时的推断提供基础工具,是统计推断入门的关键章节。

热度 0大小 3.67 MB
521

¥9.85

11 1 用样本估计总体.pptx

教育

《用样本估计总体》PPT从统计核心逻辑切入,先明确样本与总体的关系,再通过实例讲解抽样的必要性与随机性原则;接着聚焦核心方法,涵盖用样本均值、方差估计总体均值、方差,及频率分布直方图与总体分布的关联;最后结合典型例题演示估计过程,突出“样本代表性”与“估计合理性”的关键,帮助理解统计推断的本质,适用于基础概念梳理与方法应用学习。

热度 0大小 1.83 MB
521

¥9.85

11 1 用样本估计总体.pptx

教育

《用样本估计总体》PPT聚焦统计核心思想:以样本特征推断总体规律。内容涵盖抽样必要性、简单随机抽样等方法,通过频率分布直方图、样本均值/方差等统计量,直观展示从样本到总体的推断逻辑。结合实例(如产品质量检测、人口调查),解析如何用样本估计总体分布、参数,强调抽样的随机性与代表性,帮助理解统计推断的实用价值与科学依据,适合课堂教学或自主学习。

热度 0大小 1.38 MB
521

¥9.85

11 1 用样本估计总体.docx

教育

《用样本估计总体》是统计推断的核心内容,聚焦如何通过样本数据推测总体特征。文档涵盖抽样分布、参数估计(点估计与区间估计)等核心方法,解析样本均值、方差等统计量对总体均值、方差的估计逻辑,结合正态分布、t分布等理论,介绍置信区间构建及假设检验的基本思路,还包含抽样方法选择、样本量确定等实用要点,通过案例演示如何用样本信息量化总体特征,为从部分推断整体提供科学方法,是统计分析从样本到总体的关键工具,广泛应用于自然科学、社会调查等领域。

热度 0大小 421.33 KB
521

¥9.85

梅花体用总诀.pdf

《梅花体用总诀》以体用生克为纲,阐述占断法则。其文精微,通过五行衰旺、动静体用,揭示事物吉凶因果,乃梅花易数核心心法。

热度 0大小 489.33 KB

¥2.38

32 物业客服周工作计划样本.pdf

这份32字物业客服周计划样本,为高效安排巡检、报修及回访等日常工作提供了清晰的框架指引。

热度 0大小 214.24 KB

¥1.50

数据架构设计思路与总体规划.pdf

大数据

在大型企业中,数据架构的设计是数据治理和数据利用的基础。一个健全的数据架构能够支持企业的业务发展,提升数据的可用性和价值。以下是设计数据架构时应考虑的关键要素

热度 1大小 14.38 MB

¥5.66