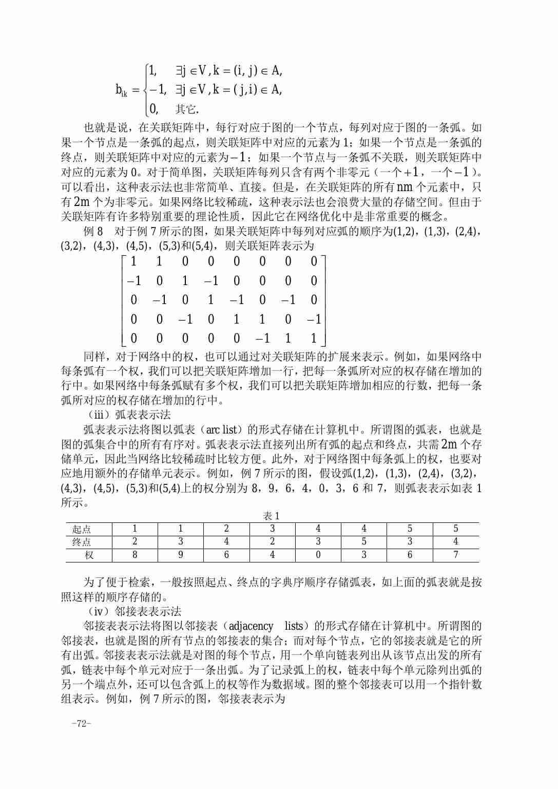
05第五章 图与网络.pdf

《05第五章 图与网络》聚焦图论基础与网络应用,从图的基本概念(顶点、边、权值)切入,讲解无向图、有向图的表示(邻接矩阵、邻接表),核心算法如DFS、BFS遍历,最小生成树(Prim、Kruskal)、最短路径(Dijkstra、Floyd)等。结合网络优化场景(如通信、物流),阐述算法原理与实现逻辑,帮助读者掌握图结构建模及复杂问题求解方法,为后续网络分析、算法设计奠定基础。

售价

¥11.95

浏览 0
热度 0
1.22 MB
2026-04-06

资源预览

预览内容为系统截图或用户上传,请自行识别内容

05第五章  图与网络.pdf-0-预览
05第五章  图与网络.pdf-1-预览
05第五章  图与网络.pdf-2-预览
05第五章  图与网络.pdf-3-预览
05第五章  图与网络.pdf-4-预览

521

暂无简介

热度 0
资源 2958

相关推荐

第五章 图与网络.pdf

编程技术

《图与网络》章节聚焦图论基础与网络分析核心,从图的基本概念(顶点、边、有向/无向图)切入,介绍邻接矩阵、关联矩阵等表示方法;核心算法涵盖最短路径(Dijkstra、Floyd)、最小生成树(Kruskal、Prim),结合实际场景如交通调度、通信网络优化;还涉及网络流问题(最大流、最小割定理),通过案例解析算法应用逻辑,为解决复杂系统连接性、资源分配等问题提供理论工具与实践思路,是离散结构向工程应用延伸的关键内容。

热度 0大小 481.69 KB
521

¥3.55

5.第五章 图与网络.pdf

《图与网络》作为离散数学的核心章节,聚焦图的基础概念与网络分析方法。内容涵盖无向图、有向图的定义,顶点、边、度等基本要素,以及路径、连通性等关键性质;同时介绍树的结构、最小生成树算法(如Kruskal、Prim),并延伸至最短路径(Dijkstra算法)、网络流等实际应用模型。通过理论与算法结合,为计算机科学、运筹学等领域的问题建模(如路径规划、资源分配)提供数学工具,帮助读者掌握用图结构抽象现实问题的思维方式。

热度 0大小 481.69 KB
521

¥4.60

算法大全第05章__图与网络.pdf

互联网

《算法大全》第05章聚焦图与网络,系统讲解图的核心概念与经典算法。从图的表示(邻接矩阵、邻接表)切入,覆盖遍历(DFS、BFS)、最短路径(Dijkstra、Floyd-Warshall)、最小生成树(Kruskal、Prim)、网络流(Ford-Fulkerson、Edmonds-Karp)等关键算法,结合实例解析适用场景与复杂度,帮助读者掌握图结构在路径规划、资源分配等领域的应用,为复杂问题建模与求解提供基础工具。

热度 0大小 481.69 KB
521

¥9.85

第十九章 神经网络模型.pdf

编程技术

《第十九章 神经网络模型》聚焦神经网络核心原理与应用,从感知器基础入手,解析多层感知器、反向传播算法的数学逻辑,涵盖卷积神经网络(CNN)的特征提取机制、循环神经网络(RNN)的时序处理能力,及Transformer架构的自注意力机制。结合图像识别、自然语言处理等典型任务,对比不同模型的结构差异与适用场景,为读者搭建从理论到实践的神经网络知识框架,助力理解AI核心技术的演进脉络。

热度 0大小 182.45 KB
521

¥3.55

19.第十九章 神经网络模型.pdf

《第十九章 神经网络模型》聚焦神经网络核心架构与演进,从感知器、多层感知器等基础模型切入,解析前馈网络、循环网络(如LSTM)、卷积网络(CNN)的拓扑结构与核心原理,结合反向传播算法阐述训练机制,对比不同模型在图像识别、自然语言处理等任务中的适配性,还涉及正则化、优化器等关键训练技巧,为理解深度学习模型提供从理论到应用的系统梳理,助力掌握神经网络从入门到进阶的核心知识。

热度 0大小 182.45 KB
521

¥4.60

19第十九章 神经网络模型.pdf

编程技术

《神经网络模型》第十九章聚焦模型优化与应用创新,解析深层网络训练中的梯度消失、过拟合等核心问题,结合正则化、自适应优化器等技术提升模型性能。内容涵盖卷积神经网络(CNN)在图像识别、循环神经网络(RNN)在序列处理的前沿实践,辅以真实案例展示模型部署与轻量化方案,为AI落地提供理论支撑与实操路径,适合AI从业者与研究者参考。

热度 0大小 204.06 KB
521

¥11.95

算法大全第19章_神经网络模型.pdf

互联网

《算法大全》第19章聚焦神经网络模型,从基础概念切入,解析感知器、BP算法等核心原理,涵盖前馈网络、卷积神经网络(CNN)、循环神经网络(RNN)等经典架构,结合数学推导与应用场景,清晰阐述模型训练、过拟合优化及泛化能力提升方法,为理解深度学习核心模型提供系统框架,适合算法学习者掌握神经网络从理论到实践的关键要点。

热度 0大小 182.45 KB
521

¥9.85