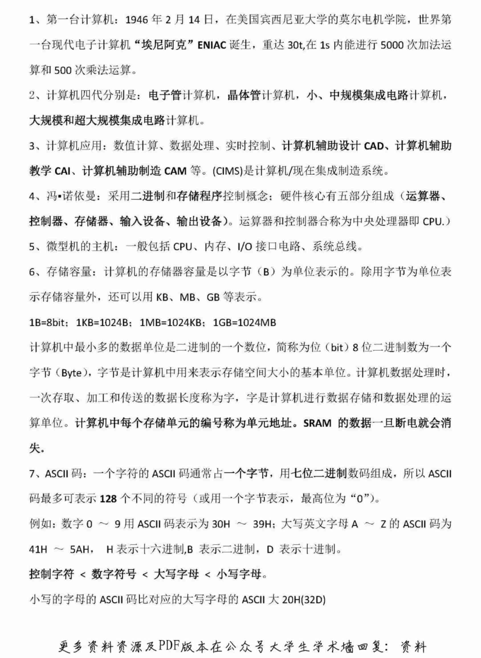
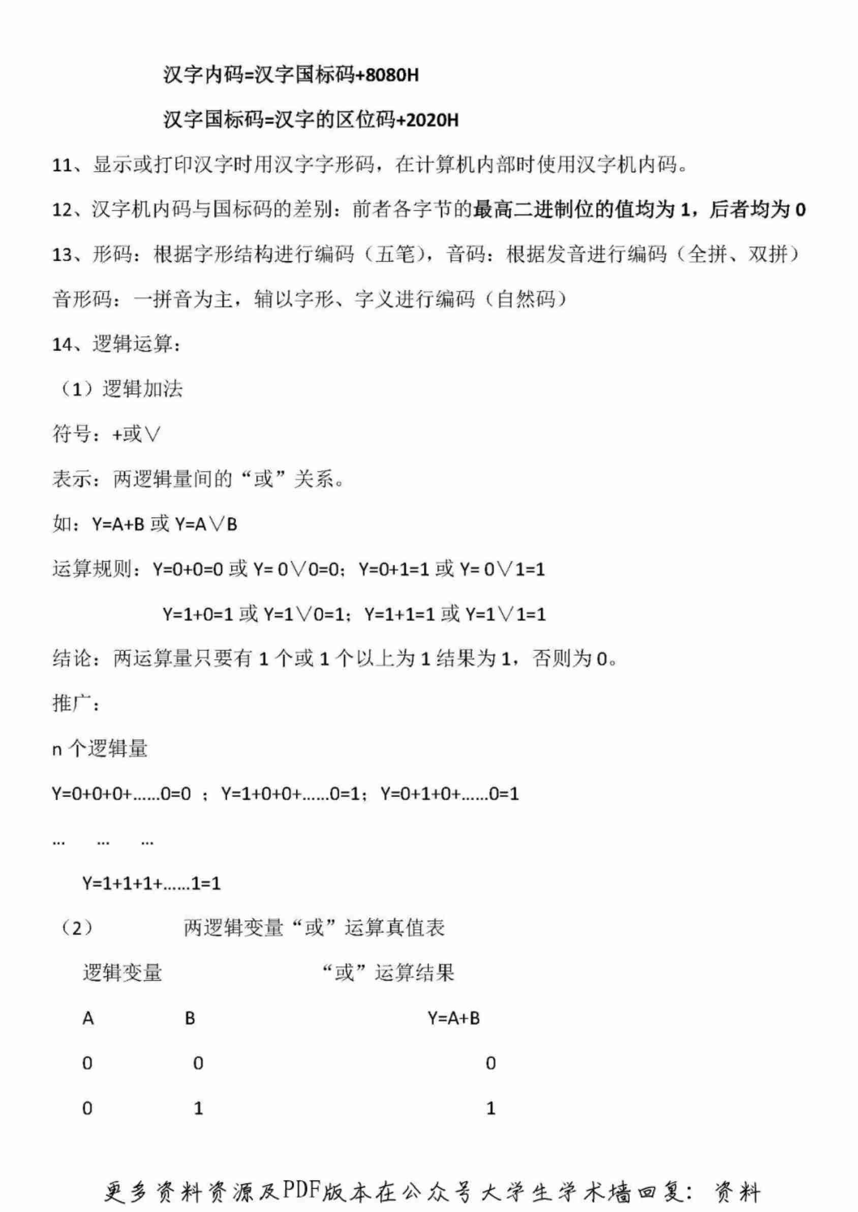
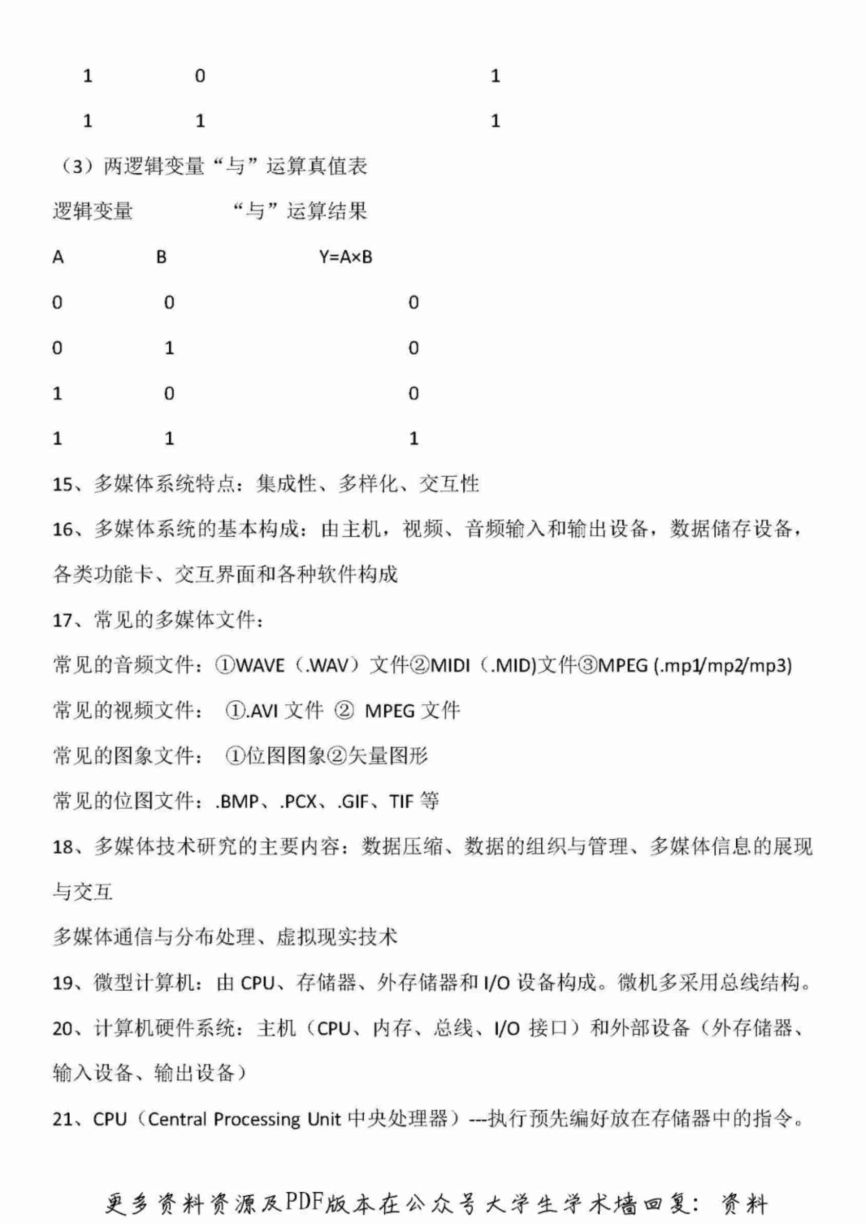
计算机二级考试学习资料.pdf

《计算机二级考试学习资料.pdf》聚焦考试核心考点,涵盖公共基础与各专项(如MS Office、Python等)核心知识。内容精炼,包含高频考点精讲、典型例题解析及真题模拟,适配不同备考阶段需求。以清晰框架梳理知识体系,重点标注易混淆点,助力高效突破薄弱环节;配套解题技巧提升答题速度,帮助考生针对性备考,快速掌握考试重点,提升通关率。

售价

¥4.61

浏览 0
热度 0
11.99 MB
2026-04-04

资源预览

预览内容为系统截图或用户上传,请自行识别内容

计算机二级考试学习资料.pdf-0-预览
计算机二级考试学习资料.pdf-1-预览
计算机二级考试学习资料.pdf-2-预览
计算机二级考试学习资料.pdf-3-预览
计算机二级考试学习资料.pdf-4-预览

521

暂无简介

热度 0
资源 1472

相关推荐

计算机一级考试复习资料.pdf

教育

《计算机一级考试复习资料.pdf》聚焦计算机一级考试核心考点,涵盖计算机基础知识、Windows操作、Word/Excel/PowerPoint应用及因特网基础等模块。资料以真题考点为纲,搭配典型例题解析与操作技巧,清晰标注高频考点及易错点,助力考生快速掌握考试重点。PDF格式便于手机、电脑随时查阅,支持离线学习,是备考一级考试的实用工具,帮助考生高效复习、提升应考能力。

热度 0大小 8.55 MB
521

¥4.61

计算机一级考试复习资料.pdf

教育

《计算机一级考试复习资料.pdf》是针对计算机一级考试的实用备考指南,涵盖Windows操作、Word/Excel/PowerPoint应用、网络基础等核心考点。资料按考试大纲编排,包含考点精讲、典型例题及操作演示,助力理解操作逻辑;附模拟试题与解析,强化实战能力。内容简洁明了,重点突出,适配零基础考生快速掌握考点,提升应试效率,是备考一级考试的优质参考资料。

热度 0大小 8.55 MB
521

¥4.61

计算机二级ps考试题库.pdf

教育

计算机二级PS考试题库.pdf是针对全国计算机等级考试二级Photoshop应用科目的备考资料,涵盖历年真题、模拟试题及详细解析,题型包括选择题、操作题(如选区创建、图层样式、图像调整、滤镜应用等),贴合考试大纲要求,可帮助考生熟悉考试形式、掌握操作技巧,明确考点分布与评分标准,助力高效备考,提升应试能力,是考生备考过程中重要的参考资料,便于随时随地学习与练习。

热度 0大小 3.81 MB
521

¥4.60

计算机二级ps考试题库.pdf

教育

计算机二级PS考试题库PDF聚焦Adobe Photoshop认证考点,涵盖图形图像处理核心技能:选区操作、图层应用、蒙版与通道、调色修图、滤镜特效、文字设计及综合案例。题库按考试大纲编排,含历年真题、模拟题及详细解析,标注高频考点与易错点,适配考试题型(选择题、操作题)。PDF格式便于离线学习,可标注重点、模拟实操,助力考生精准掌握软件功能与考试要求,高效备考通关。

热度 0大小 3.81 MB
521

¥4.60

计算机二级考试C语言知识点总结.pdf

教育

《计算机二级考试C语言知识点总结》聚焦考试核心考点,涵盖数据类型、运算符、流程控制、数组、函数、指针、结构体等重点内容。以简洁框架梳理考点逻辑,搭配典型例题解析,明确易错点与解题技巧,适配备考需求。内容紧扣考纲,突出重点难点,帮助考生快速构建知识体系,高效攻克C语言二级考试。

热度 0大小 1.35 MB
521

¥4.60

计算机二级考试C语言知识点总结.pdf

教育

《计算机二级考试C语言知识点总结》聚焦C语言核心考点,涵盖数据类型与运算、控制结构、函数、数组/指针、结构体/共用体、文件操作等重点内容。结合真题考点拆解难点,标注高频易错点,以清晰框架梳理知识体系,助力考生快速定位薄弱环节,高效备考。内容精炼实用,适配二级C语言考试要求,是备考冲刺的优质辅助资料。

热度 0大小 1.35 MB
521

¥4.60

普通话等级考试复习资料.pdf

教育

《普通话等级考试复习资料.pdf》是针对普通话水平测试的实用备考资源,涵盖测试大纲解析、发音技巧指导、常见语音错误纠正(如前后鼻音、平翘舌音辨析),配套朗读短文、命题说话范文及真题模拟训练,内容贴合一至二甲等不同等级备考需求,逻辑清晰、重点突出,可帮助考生系统梳理考点、强化发音规范,提升测试应试能力,是备考全程的高效辅助资料。

热度 0大小 1.68 MB
521

¥4.60