人力资源管理师二级复习资料(秘籍).pdf

《人力资源管理师二级复习资料(秘籍).pdf》聚焦二级人力考纲核心,涵盖组织规划、招聘与配置、培训与开发、绩效管理、薪酬福利管理、劳动关系六大模块。资料提炼高频考点与易错点,搭配实战案例解析及历年真题精析,助力精准突破难点;新增思维导图梳理知识体系,便于高效记忆;附模拟试卷检验复习成效,覆盖考点80%以上。适合短期高效备考,帮考生快速掌握应试技巧,提升通过率。

售价

¥4.60

浏览 0
热度 0
4.95 MB
2026-04-04

资源预览

预览内容为系统截图或用户上传,请自行识别内容

人力资源管理师二级复习资料(秘籍).pdf-0-预览
人力资源管理师二级复习资料(秘籍).pdf-1-预览
人力资源管理师二级复习资料(秘籍).pdf-2-预览
人力资源管理师二级复习资料(秘籍).pdf-3-预览
人力资源管理师二级复习资料(秘籍).pdf-4-预览

521

暂无简介

热度 0
资源 1472

相关推荐

人力资源管理师二级复习资料(秘籍).pdf

教育

《人力资源管理师二级复习资料(秘籍).pdf》聚焦二级考纲核心,覆盖组织规划、招聘与配置、培训与开发、绩效管理、薪酬福利管理、劳动关系六大模块。内容含高频考点精析、历年真题解析、易错点总结,搭配实战案例与答题技巧,帮你精准抓重点、突破难点。资料逻辑清晰,重难点标注明确,适配碎片化学习,助力高效备考,缩短复习周期,提升应试通过率。

热度 0大小 4.95 MB
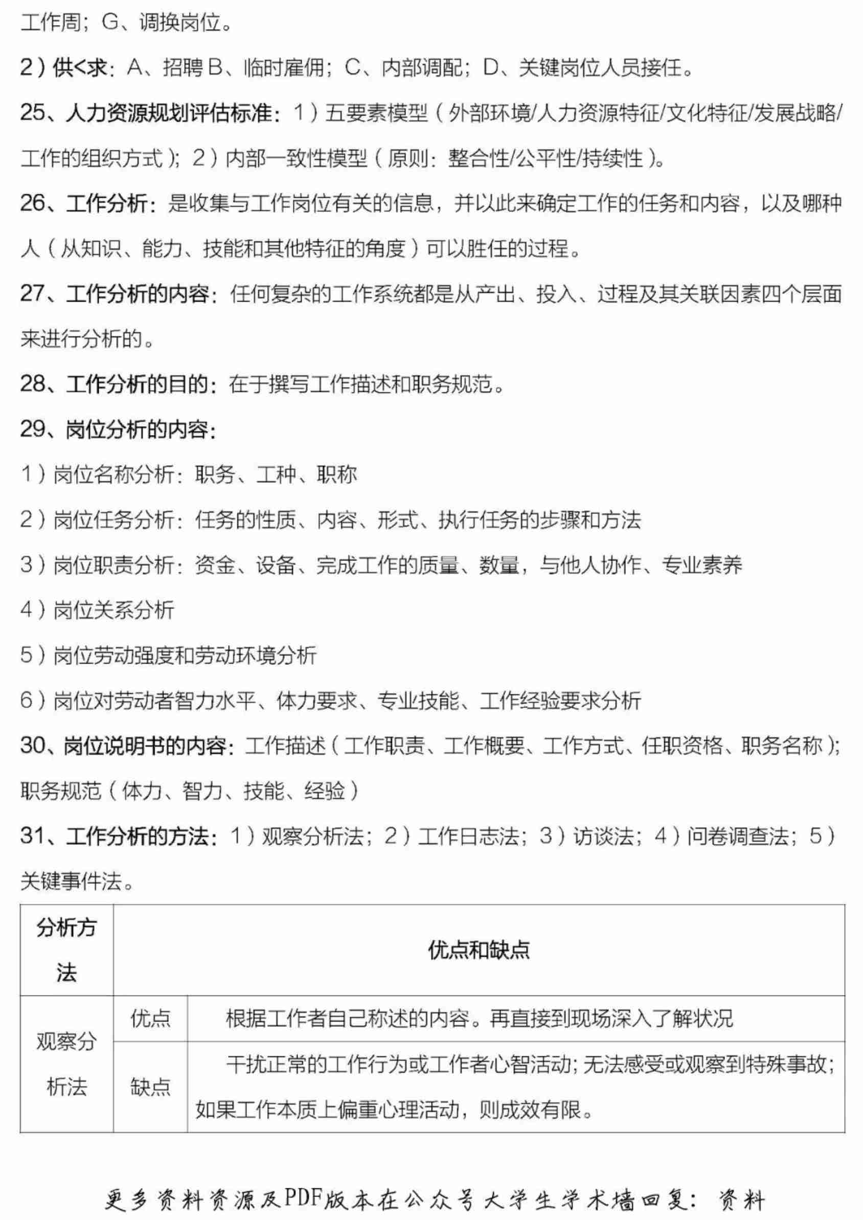
521

¥4.60

人力资源管理师三级复习资料整理.pdf

教育

《人力资源管理师三级复习资料整理》聚焦考试核心考点,涵盖理论知识与专业技能两大模块。资料梳理劳动关系管理、招聘与配置、培训与开发、薪酬福利等核心内容,搭配高频考点总结、历年真题解析及模拟训练,强化重点难点记忆。结构清晰、实用性强,助力考生高效掌握考点、提升应试能力,是备考三级人力师的实用辅助资料。

热度 0大小 10.14 MB
521

¥4.61

人力资源管理(一)复习资料.pdf

教育

《人力资源管理(一)》复习资料聚焦自考核心考点,涵盖招聘选拔、培训开发、绩效管理、薪酬福利等核心模块。资料梳理高频考点框架,搭配真题解析与模拟训练,助力考生快速掌握基础理论与实操要点。重点标注易混淆概念,解析命题规律,适配自学需求,帮助高效备考,提升复习效率与应试能力,是备考该课程的实用辅助工具。

热度 0大小 3.70 MB
521

¥4.60

人力资源管理(一)复习资料.pdf

教育

《人力资源管理(一)》复习资料聚焦该课程核心考点,涵盖人力资源规划、招聘与配置、培训与开发、绩效管理、薪酬管理、员工关系六大模块。资料梳理高频考点与易错点,结合真题案例解析,帮助考生快速掌握理论框架与实操要点;重点标注各章节分值占比,适配自考/考证备考需求,助力高效复习提分,是备考该课程的实用辅助工具。

热度 0大小 3.70 MB
521

¥4.60

人力资源管理师二级考试速记表.pdf

教育

《人力资源管理师二级考试速记表.pdf》聚焦考试核心考点,按模块梳理高频考点、易混知识点及公式口诀,涵盖组织规划、招聘与配置、培训与开发等六大模块。采用图表结合、关键词提炼形式,简化复杂理论,突出案例分析题答题框架与计算题速算技巧,适配碎片化复习场景,助力考生快速记忆考点、突破重难点,高效备战考试。

热度 0大小 2.20 MB
521

¥4.60

人力资源管理师二级考试速记表.pdf

教育

《人力资源管理师二级考试速记表》聚焦核心考点,按模块梳理薪酬福利、绩效管理、培训开发等重点,以表格、思维导图形式浓缩高频考点、易混点与公式,适配选择题、案例分析等题型。标注考频与记忆口诀,助考生快速定位薄弱环节,短时间高效掌握关键内容,提升复习效率,是备考二级人力师的实用速查工具。

热度 0大小 2.20 MB
521

¥4.60

人力资源管理师.pdf

教育

《人力资源管理师》文档聚焦人力资源管理核心实践,涵盖招聘配置、培训开发、绩效管理、薪酬福利及劳动关系等模块。内容结合行业政策与企业实际,解析岗位胜任力模型、数字化工具应用等前沿方向,助力从业者掌握合规管理与人才发展策略,适配企业不同发展阶段的人力需求,是HR从业者提升专业能力、应对职场挑战的实用参考资料。

热度 0大小 15.78 MB
521

¥4.62