全国计算机等级考试一级MS Office模拟选择题.pdf

该模拟选择题资料聚焦全国计算机等级考试一级MS Office核心考点,覆盖计算机基础知识、Windows操作、Word/Excel/PowerPoint应用等高频题型。题目贴合真题难度与命题趋势,部分含详细解析,帮助考生快速掌握解题思路与操作技巧。适合考前强化训练,通过大量刷题提升答题速度与准确率,助力考生高效备考、顺利通过考试。

售价

¥4.60

浏览 0
热度 0
4.37 MB
2026-04-04

资源预览

预览内容为系统截图或用户上传,请自行识别内容

全国计算机等级考试一级MS Office模拟选择题.pdf-0-预览
全国计算机等级考试一级MS Office模拟选择题.pdf-1-预览
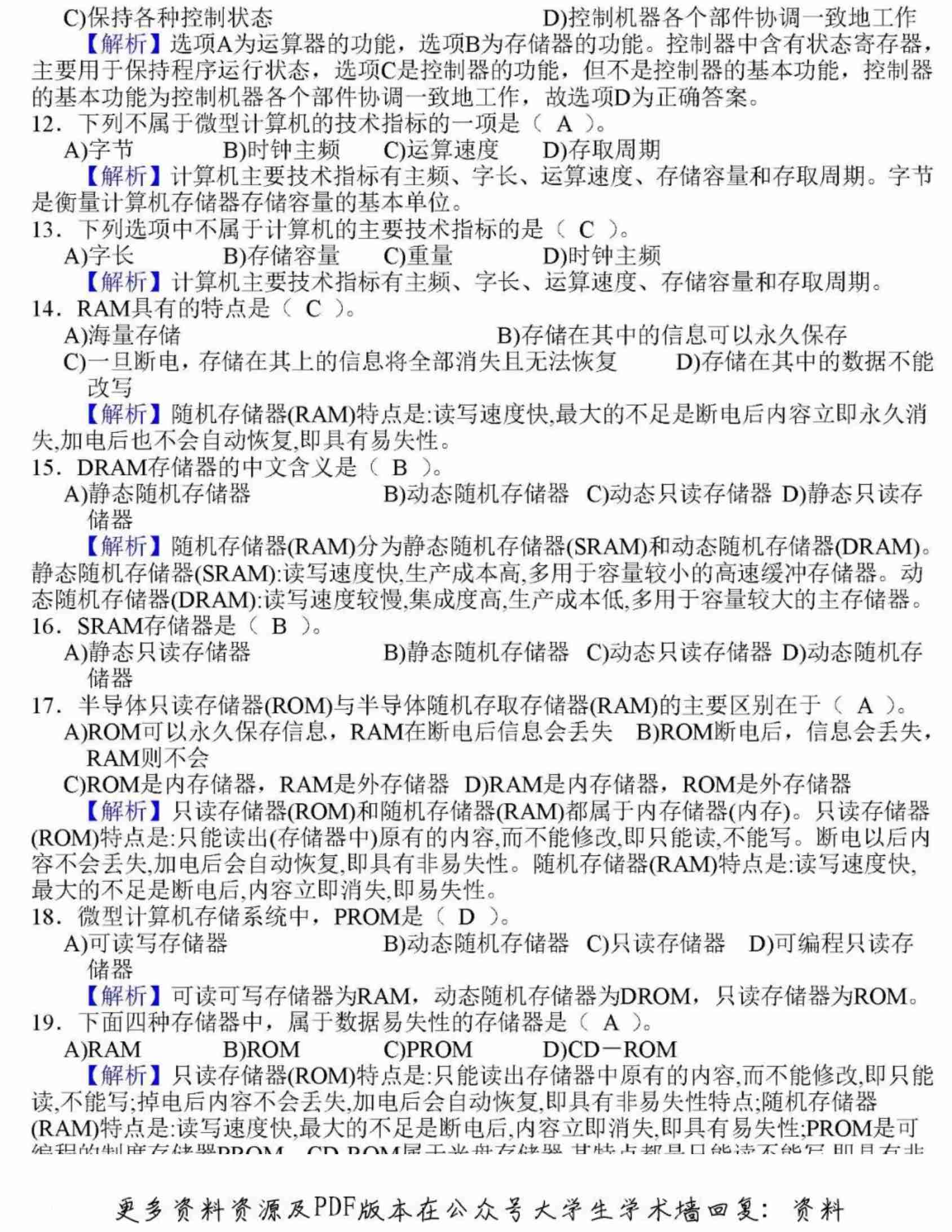
全国计算机等级考试一级MS Office模拟选择题.pdf-2-预览
全国计算机等级考试一级MS Office模拟选择题.pdf-3-预览
全国计算机等级考试一级MS Office模拟选择题.pdf-4-预览

521

暂无简介

热度 0
资源 1472

相关推荐

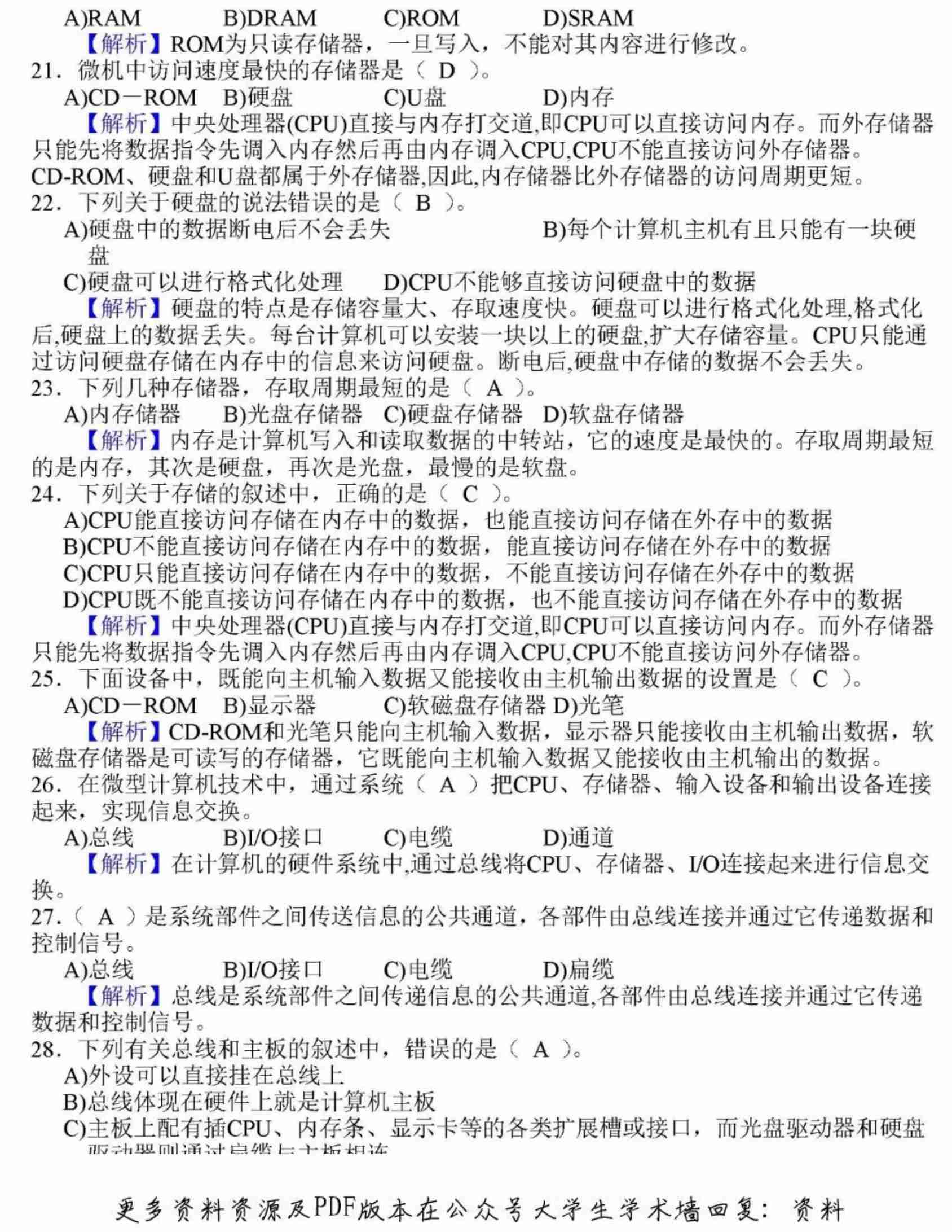
全国计算机等级考试一级MS Office模拟选择题.pdf

教育

全国计算机等级考试一级MS Office模拟选择题.pdf聚焦核心考点,覆盖计算机基础知识、Windows操作、Word/Excel/PowerPoint应用及因特网基础等模块。题型贴合真题,题量丰富且解析精准,帮助考生熟悉命题规律、强化薄弱环节。PDF格式便于随时下载学习,适合考前冲刺或日常巩固,助力高效备考,快速提升应试能力,是一级MS Office备考的实用辅助资料。

热度 0大小 4.37 MB
521

¥4.60

计算机二级MS-Office真题及答案.pdf

教育

《计算机二级MS-Office真题及答案.pdf》聚焦全国计算机等级考试二级MS Office科目,收录近年完整真题,覆盖Word、Excel、PowerPoint核心考点,含操作题详细步骤解析与理论题精准答案。文档编排清晰,按题型分类,适配备考节奏,助力考生熟悉命题规律、掌握解题技巧,是提升实战能力、高效冲刺考试的实用资料,帮助考生快速查漏补缺,强化应试能力。

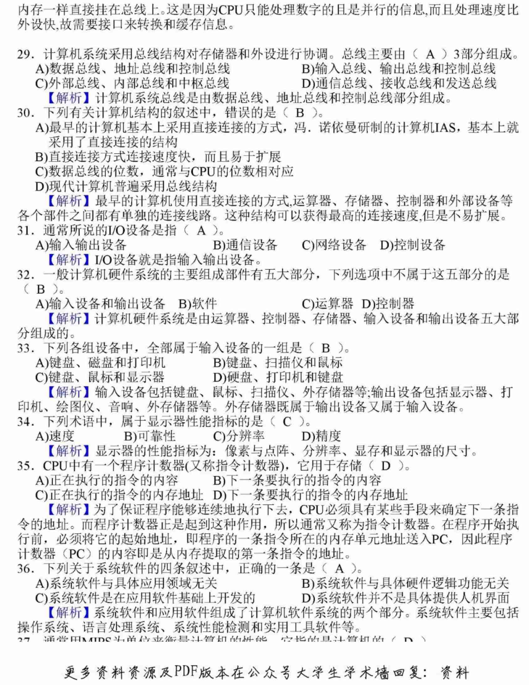
热度 0大小 8.83 MB
521

¥4.61

计算机二级MS-Office真题及答案.pdf

教育

《计算机二级MS-Office真题及答案.pdf》聚焦全国计算机等级考试二级MS Office科目,收录近年典型真题,涵盖选择题、Word/Excel/PowerPoint操作题,每道题配精准答案与解析,清晰标注考点分布。内容贴合考纲,操作题解析步骤详细,助考生掌握公式应用、排版技巧、演示文稿设计等核心技能,适合考前冲刺与专项训练,帮助提升解题效率与应试能力,是备考的实用参考资料。

热度 0大小 8.83 MB
521

¥4.61

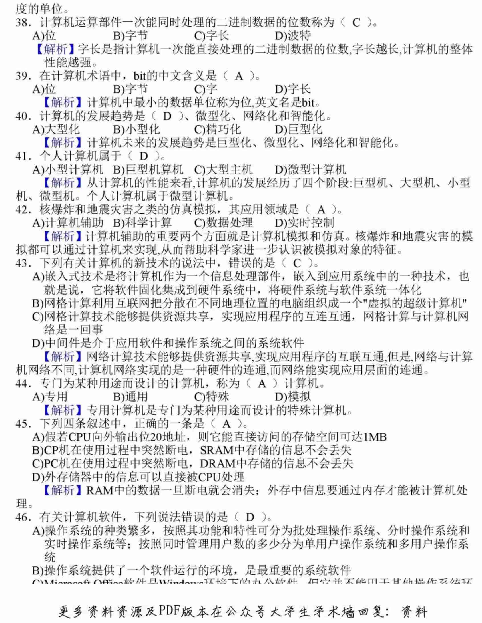
历年计算机二级MS-Office真题及答案.pdf

教育

《历年计算机二级MS-Office真题及答案.pdf》收录近五年计算机二级MS-Office考试真题,涵盖Word、Excel、PowerPoint核心考点,配套详细解析与操作步骤,帮助考生明确命题方向、掌握解题技巧。文档按年份分类整理,便于系统刷题;答案标注考点与易错点,助力高效突破薄弱环节,是备考计算机二级的实用资料,支持在线学习与离线练习,适配多设备阅读。

热度 0大小 533.58 KB
521

¥4.60

历年计算机二级MS-Office真题及答案.pdf

教育

《历年计算机二级MS-Office真题及答案.pdf》汇总近10年计算机二级MS-Office考试真题,涵盖Word、Excel、PowerPoint三大模块核心考点,每道真题配套详细解析与操作步骤,帮助考生熟悉题型规律、掌握解题技巧。文档分类清晰,按年份整理,便于按需查找,是备考者了解考试方向、提升实战能力的实用资料,助力高效复习、顺利通过考试。

热度 0大小 533.58 KB
521

¥4.60

全国计算机二级WPSoffice精选350道选择题题库(含答案).pdf

教育

不会还有人没考过二级吧!

热度 0大小 1.91 MB

¥1.50

计算机一级考试Excel操作题.pdf

教育

计算机一级考试Excel操作题聚焦办公软件核心应用,涵盖数据录入、格式设置、公式函数(如SUM、VLOOKUP)、数据排序筛选、图表制作与数据透视表等典型任务。题目贴近日常办公场景,注重实操性与逻辑思维,要求考生熟练掌握Excel基础功能及综合应用能力,通过模拟真实工作需求,检验对电子表格处理的掌握程度,是计算机一级考试中考核办公技能的重要模块。

热度 0大小 1.29 MB
521

¥4.60