计算机一级考试Excel操作题.pdf

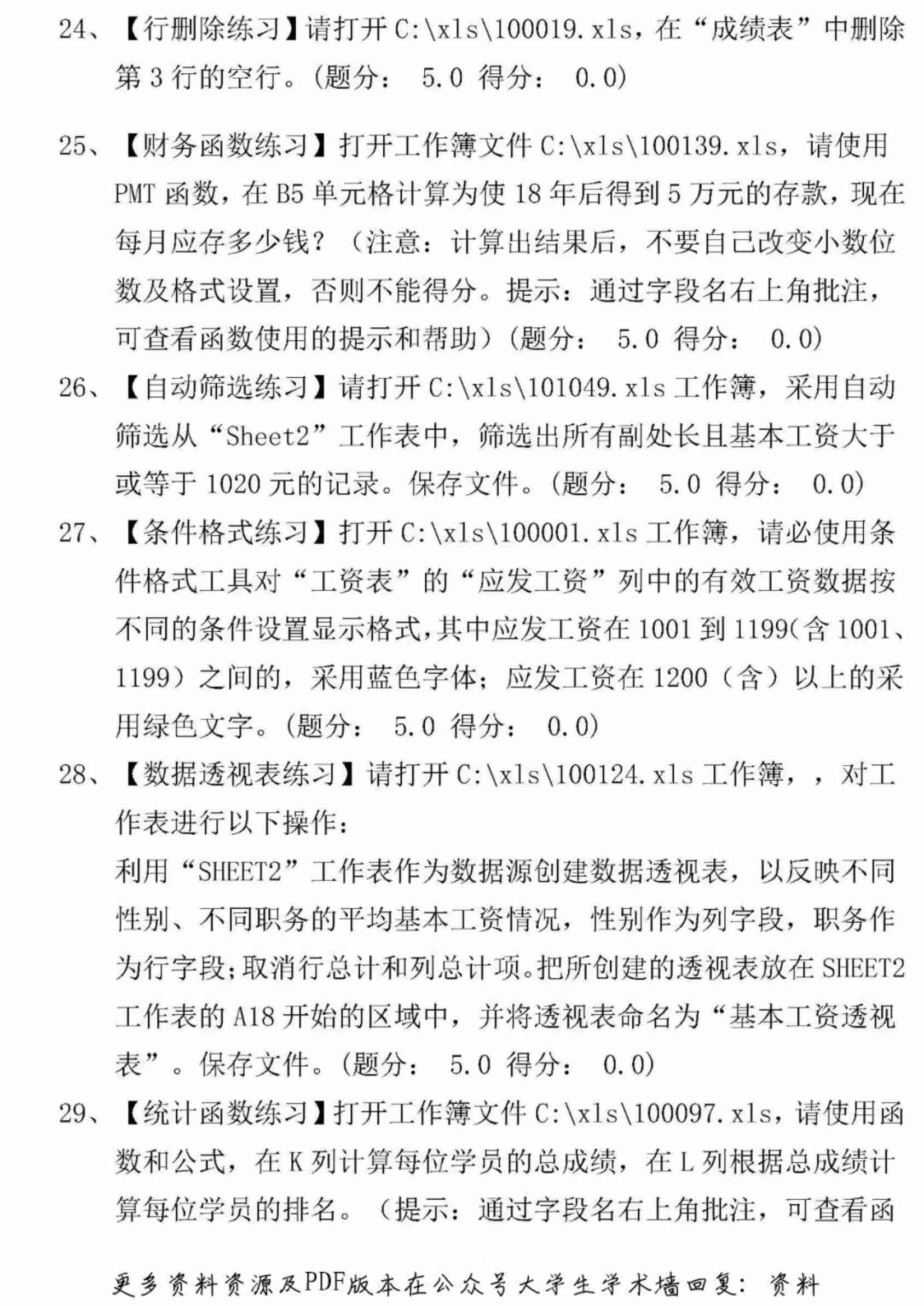
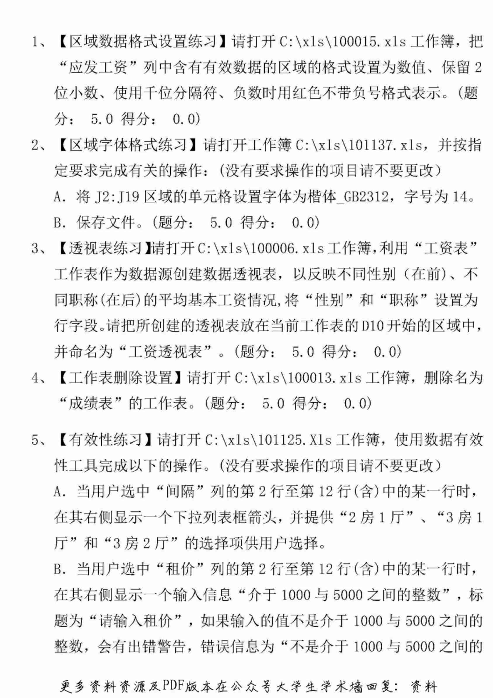
计算机一级考试Excel操作题聚焦办公软件核心应用,涵盖数据录入、格式设置、公式函数(如SUM、VLOOKUP)、数据排序筛选、图表制作与数据透视表等典型任务。题目贴近日常办公场景,注重实操性与逻辑思维,要求考生熟练掌握Excel基础功能及综合应用能力,通过模拟真实工作需求,检验对电子表格处理的掌握程度,是计算机一级考试中考核办公技能的重要模块。

售价

¥4.60

浏览 0
热度 0
1.29 MB
2026-04-04

资源预览

预览内容为系统截图或用户上传,请自行识别内容

计算机一级考试Excel操作题.pdf-0-预览
计算机一级考试Excel操作题.pdf-1-预览
计算机一级考试Excel操作题.pdf-2-预览
计算机一级考试Excel操作题.pdf-3-预览
计算机一级考试Excel操作题.pdf-4-预览

521

暂无简介

热度 0
资源 1472

相关推荐

计算机一级考试Excel操作题.pdf

教育

计算机一级考试Excel操作题聚焦基础办公技能,涵盖数据录入、格式设置、公式函数(如SUM、VLOOKUP)、数据排序筛选、图表制作及简单数据处理等核心考点。题目以实用场景为依托,要求考生熟练掌握单元格操作、条件格式应用、数据汇总等技能,侧重实操能力与逻辑思维。通过该部分考核,可检验考生对Excel核心功能的掌握程度,助力提升日常办公数据处理效率,是计算机基础应用能力的重要考察环节。

热度 0大小 1.29 MB
521

¥4.60

计算机二级ps考试题库.pdf

教育

计算机二级PS考试题库.pdf是针对全国计算机等级考试二级Photoshop应用科目的备考资料,涵盖历年真题、模拟试题及详细解析,题型包括选择题、操作题(如选区创建、图层样式、图像调整、滤镜应用等),贴合考试大纲要求,可帮助考生熟悉考试形式、掌握操作技巧,明确考点分布与评分标准,助力高效备考,提升应试能力,是考生备考过程中重要的参考资料,便于随时随地学习与练习。

热度 0大小 3.81 MB
521

¥4.60

计算机二级ps考试题库.pdf

教育

计算机二级PS考试题库PDF聚焦Adobe Photoshop认证考点,涵盖图形图像处理核心技能:选区操作、图层应用、蒙版与通道、调色修图、滤镜特效、文字设计及综合案例。题库按考试大纲编排,含历年真题、模拟题及详细解析,标注高频考点与易错点,适配考试题型(选择题、操作题)。PDF格式便于离线学习,可标注重点、模拟实操,助力考生精准掌握软件功能与考试要求,高效备考通关。

热度 0大小 3.81 MB
521

¥4.60

计算机一级考试复习资料.pdf

教育

《计算机一级考试复习资料.pdf》聚焦计算机一级考试核心考点,涵盖计算机基础知识、Windows操作、Word/Excel/PowerPoint应用及因特网基础等模块。资料以真题考点为纲,搭配典型例题解析与操作技巧,清晰标注高频考点及易错点,助力考生快速掌握考试重点。PDF格式便于手机、电脑随时查阅,支持离线学习,是备考一级考试的实用工具,帮助考生高效复习、提升应考能力。

热度 0大小 8.55 MB
521

¥4.61

计算机一级考试复习资料.pdf

教育

《计算机一级考试复习资料.pdf》是针对计算机一级考试的实用备考指南,涵盖Windows操作、Word/Excel/PowerPoint应用、网络基础等核心考点。资料按考试大纲编排,包含考点精讲、典型例题及操作演示,助力理解操作逻辑;附模拟试题与解析,强化实战能力。内容简洁明了,重点突出,适配零基础考生快速掌握考点,提升应试效率,是备考一级考试的优质参考资料。

热度 0大小 8.55 MB
521

¥4.61

全国计算机等级考试一级MS Office模拟选择题.pdf

教育

全国计算机等级考试一级MS Office模拟选择题.pdf聚焦核心考点,覆盖计算机基础知识、Windows操作、Word/Excel/PowerPoint应用及因特网基础等模块。题型贴合真题,题量丰富且解析精准,帮助考生熟悉命题规律、强化薄弱环节。PDF格式便于随时下载学习,适合考前冲刺或日常巩固,助力高效备考,快速提升应试能力,是一级MS Office备考的实用辅助资料。

热度 0大小 4.37 MB
521

¥4.60

全国计算机等级考试一级MS Office模拟选择题.pdf

教育

该模拟选择题资料聚焦全国计算机等级考试一级MS Office核心考点,覆盖计算机基础知识、Windows操作、Word/Excel/PowerPoint应用等高频题型。题目贴合真题难度与命题趋势,部分含详细解析,帮助考生快速掌握解题思路与操作技巧。适合考前强化训练,通过大量刷题提升答题速度与准确率,助力考生高效备考、顺利通过考试。

热度 0大小 4.37 MB
521

¥4.60