思修重点汇编.pdf

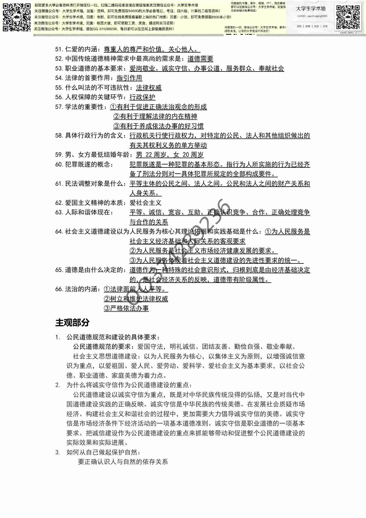
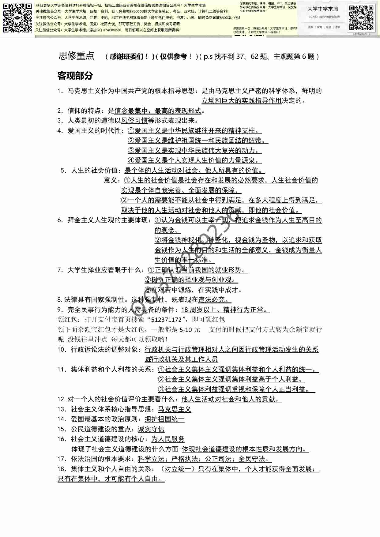
《思修重点汇编》聚焦思想道德与法治核心考点,以精简框架梳理理论体系:从理想信念、中国精神,到道德规范、法治素养,覆盖课程核心模块。内容紧扣考纲,提炼高频考点与易错点,搭配典型案例辅助理解,兼顾记忆技巧与答题思路,帮助高效突破复习难点。适合备考冲刺,助力快速掌握思修核心要义,提升复习效率。

售价

¥9.85

浏览 0
热度 0
865.54 KB
2026-04-04

资源预览

预览内容为系统截图或用户上传,请自行识别内容

思修重点汇编.pdf-0-预览
思修重点汇编.pdf-1-预览
思修重点汇编.pdf-2-预览
思修重点汇编.pdf-3-预览
思修重点汇编.pdf-4-预览

521

暂无简介

热度 0
资源 642

相关推荐

大学思修重点汇编.pdf

教育

《大学思修重点汇编》聚焦高校思想政治理论课核心考点,梳理理想信念、法治素养、道德实践等模块重点,结合历年真题与教学大纲,提炼高频考点、易混淆概念及答题思路。内容简明扼要,涵盖课程逻辑框架与案例分析,助力学生高效理解思修核心要义,提升复习针对性与应试能力,是大学思修课程学习与备考的实用参考资料。

热度 0大小 1.16 MB
521

¥9.85

思修考试重点内容.pdf

教育

《思修考试重点内容》聚焦高校思想政治理论课核心考点,涵盖理想信念、道德修养、法治观念三大模块。内容紧扣教材重点与考纲要求,提炼核心概念、高频考点及答题思路,包括理想与现实的辩证关系、社会主义核心价值观践行、公民道德规范、宪法与民法典相关法律知识等。以清晰框架梳理考点逻辑,附典型例题及答题技巧,助力学生高效掌握思修核心内容,针对性备考,提升复习效率,是思修考试复习的实用参考资料。

热度 0大小 1019.21 KB
521

¥9.85

大学思修考试重点整理.pdf

教育

《大学思修考试重点整理》聚焦思修课程核心考点,涵盖理想信念、道德修养、法治素养三大模块。梳理高频考点框架,标注历年真题易考知识点,结合案例解析理论难点,助力快速把握复习脉络。内容精简实用,适配考前突击与系统复习,帮助学生高效掌握思修核心要义,提升考试复习效率与应试能力。

热度 0大小 347.29 KB
521

¥9.85

思想品德与道德修养重点.pdf

教育

《思想品德与道德修养重点》聚焦公民道德建设核心,涵盖理想信念、社会公德、职业道德、家庭美德等核心内容,结合新时代要求解析价值引领、行为规范与修养路径。内容紧扣立德树人目标,突出中华传统美德传承与现代文明素养培育,通过典型案例与实践方法,帮助读者明确道德准则、提升自律意识,为个人成长与社会和谐筑牢思想根基,是提升道德素养的实用参考资料。

热度 0大小 505.74 KB
521

¥9.85

思修复习重点总结与考题.pdf

教育

《思修复习重点总结与考题》聚焦思想道德与法治核心考点,梳理理想信念、法治素养、道德规范等核心模块,结合历年考题规律提炼高频考点与易错点,配套典型例题及解析,助力精准突破复习难点。内容简明扼要,直击考试重点,帮助考生高效梳理知识体系,强化应试能力,是思修备考的实用辅助资料。

热度 0大小 1.40 MB
521

¥9.85

大一思修复习重点总结与考题.pdf

教育

《大一思修复习重点总结与考题》聚焦高校思修课程核心考点,梳理理想信念、法治素养、道德规范等模块重点,结合历年考题规律提炼高频题型。内容涵盖章节框架、易混淆知识点辨析、案例分析题答题思路,搭配典型真题及解析,助力学生快速把握复习脉络,精准突破重难点,提升答题效率,是大一新生期末复习、巩固知识的实用备考资料。

热度 0大小 1.14 MB
521

¥9.85

大一思修重点笔记以及考试复习要点!.pdf

教育

《大一思修重点笔记及考试复习要点》聚焦思修课程核心考点,涵盖理想信念、法治素养、道德规范等核心模块,梳理教材框架与历年真题高频考点,标注易混淆概念与主观题答题思路。笔记以考点分级(重点/次重点)、案例辅助理解,附模拟题与答题模板,助力短期高效备考,精准把握考试方向,适合大一新生期末复习或课后巩固,帮你快速理清复习脉络,提升复习效率。

热度 0大小 810.41 KB
521

¥9.85