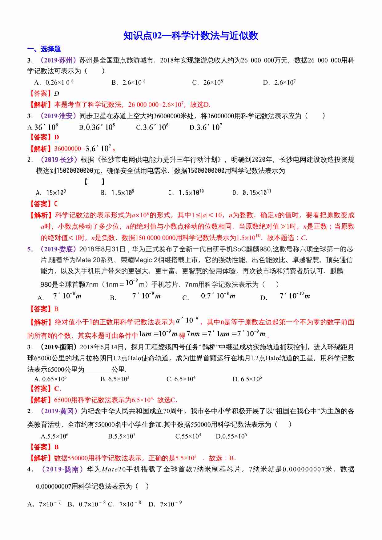
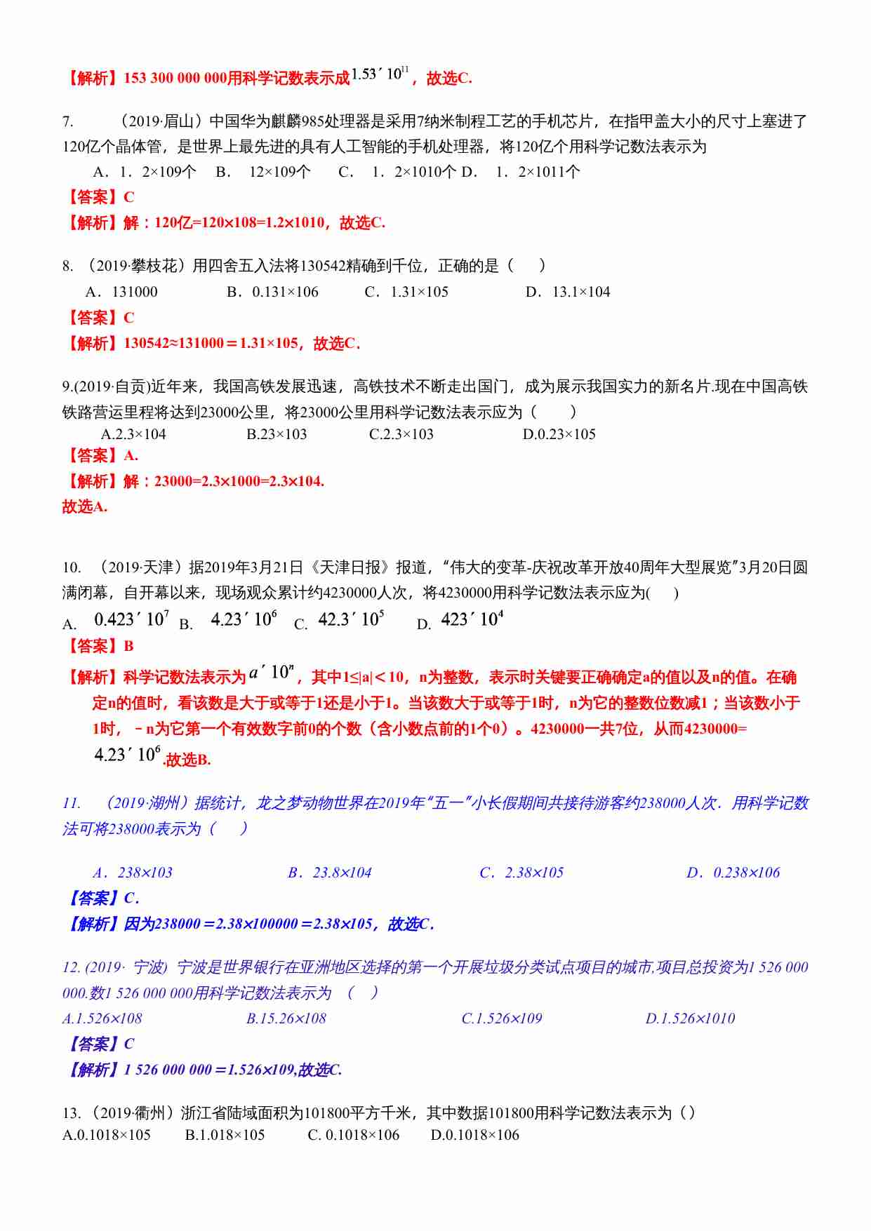
知识点02 科学记数法,近似数2019.docx

《知识点02 科学记数法,近似数2019》聚焦初中数学核心概念,涵盖科学记数法(含正指数、负指数表示)及近似数的有效数字、精确度判定等内容。文档通过典型例题(如大数、小数的科学记数法转换,近似数与准确数的区分)结合易错点解析,帮助学生掌握数的简便表示与近似值的规范处理,适配2019版课标要求,适合课后复习与考前巩固,助力提升数感与运算准确性。

售价

¥6.70

浏览 5
热度 0
98.03 KB
2026-04-04

资源预览

预览内容为系统截图或用户上传,请自行识别内容

知识点02  科学记数法,近似数2019.docx-0-预览
知识点02  科学记数法,近似数2019.docx-1-预览
知识点02  科学记数法,近似数2019.docx-2-预览
知识点02  科学记数法,近似数2019.docx-3-预览
知识点02  科学记数法,近似数2019.docx-4-预览

521

暂无简介

热度 0
资源 3698

相关推荐

知识点02 科学记数法,近似数2019(1).docx

教育

《知识点02 科学记数法,近似数2019(1)》聚焦初中数学核心概念:科学记数法(将大数/小数表示为\(a×10^n\),\(1≤|a|<10\))与近似数(含有效数字、精确度)。文档通过典型例题(如\(3.2×10^5\)的还原、\(0.000051\)的表示)讲解方法,结合2019年中考真题分析易错点(如指数确定、有效数字保留),帮助学生掌握数的简便表示与近似处理,提升计算准确性,为后续物理、化学等学科的数量级应用奠基。

热度 0大小 98.03 KB
521

¥6.70

知识点35 相似、位似及其应用2019.docx

教育

《相似、位似及其应用2019》聚焦初中数学核心知识点,梳理相似图形的判定(如AA、SAS、SSS定理)、性质(对应角相等、对应边成比例),解析位似图形的定义、位似比及坐标变换规律,结合中考真题与实际场景(如测量、绘图),通过例题讲解知识应用技巧,帮助学生掌握相似与位似的内在联系,提升逻辑推理与解决实际问题的能力,是复习备考与深化理解的实用资料。

热度 0大小 2.71 MB
521

¥6.70

知识点35 相似、位似及其应用2019(1).docx

教育

《知识点35 相似、位似及其应用》聚焦初中数学图形变换核心内容,先梳理相似图形定义、比例线段性质,再解析相似三角形判定(AA、SAS、SSS)与性质(对应边成比例、面积比等于相似比平方),重点讲解位似图形的概念、位似中心与位似比,结合实际问题(如测量物体高度、投影应用)展示知识点的工具性,通过典型例题强化逻辑推理与计算能力,助力掌握“从图形关系到实际应用”的解题思路,是中考几何综合题的重要基础。

热度 0大小 2.71 MB
521

¥6.70

知识点43 数学文化2019.docx

教育

《数学文化2019》聚焦数学的人文属性与社会价值,以多元视角串联数学发展脉络。内容涵盖古代算筹的智慧、近代数学革命的突破,结合文学、艺术中的数学美学,解析数学对科技、哲学的深远影响。通过案例展现数学思维的普适性,帮助读者跳出公式框架,感知数学作为文化载体的独特魅力,是理解数学精神内核的实用参考。

热度 0大小 20.25 KB
521

¥6.70

知识点43 数学文化2019(1).docx

教育

《知识点43 数学文化2019》聚焦数学与文化的深度融合,涵盖数学史关键节点、经典问题与人文关联。内容从古代算筹、圆周率计算,到近代数学分支发展,结合文学、艺术中的数学元素,解析数学对文明进程的影响。通过案例如勾股定理的跨文明传播、黄金分割在建筑中的应用,展现数学的逻辑之美与文化价值,助力理解数学作为文化载体的多元意义,适合作为数学文化普及与教学参考资料。

热度 0大小 20.25 KB
521

¥6.70

知识点39 数据的分析2019.docx

教育

《数据的分析2019》聚焦初中数学“数据的分析”核心知识点,涵盖平均数、中位数、众数的概念与计算,方差、标准差的意义及应用,还有数据的离散程度分析方法。文档通过典型例题解析易错点,结合2019年中考考向,梳理考点关联,帮助学生掌握用统计量描述数据集中趋势与波动情况,提升数据分析与解决实际问题的能力,是学习该模块的实用参考资料。

热度 0大小 2.46 MB
521

¥6.70

知识点33 锐角三角函数2019.docx

教育

《知识点33 锐角三角函数》聚焦初中数学核心内容,涵盖正弦、余弦、正切的定义,以直角三角形为载体,明确对边、邻边与斜边的比值关系。文档结合实例解析特殊角(30°、45°、60°)的三角函数值,梳理同角三角函数的基本关系,通过典型习题讲解其在几何计算、测量问题中的应用,帮助学生建立三角函数与直角三角形边角关系的联系,夯实中考基础。

热度 0大小 2.65 MB
521

¥6.70