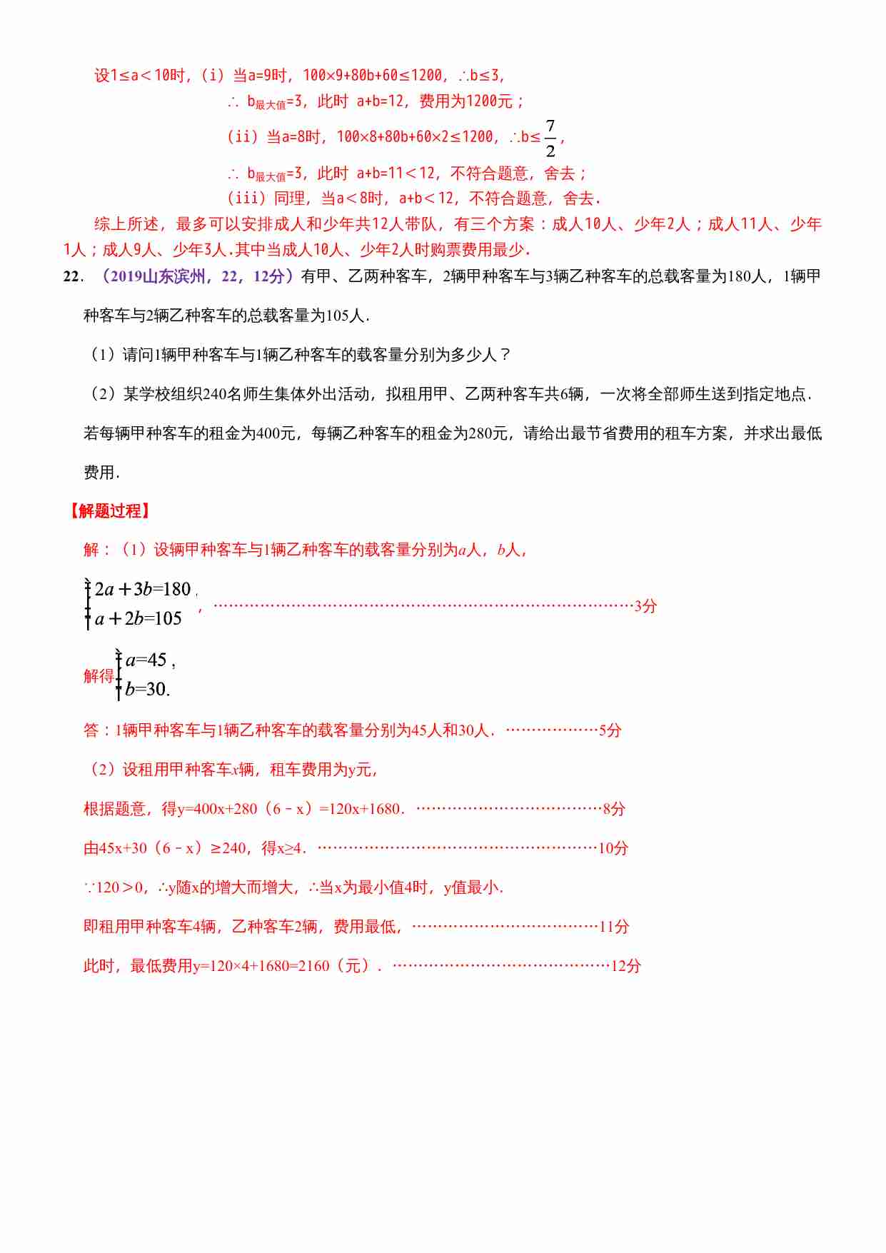
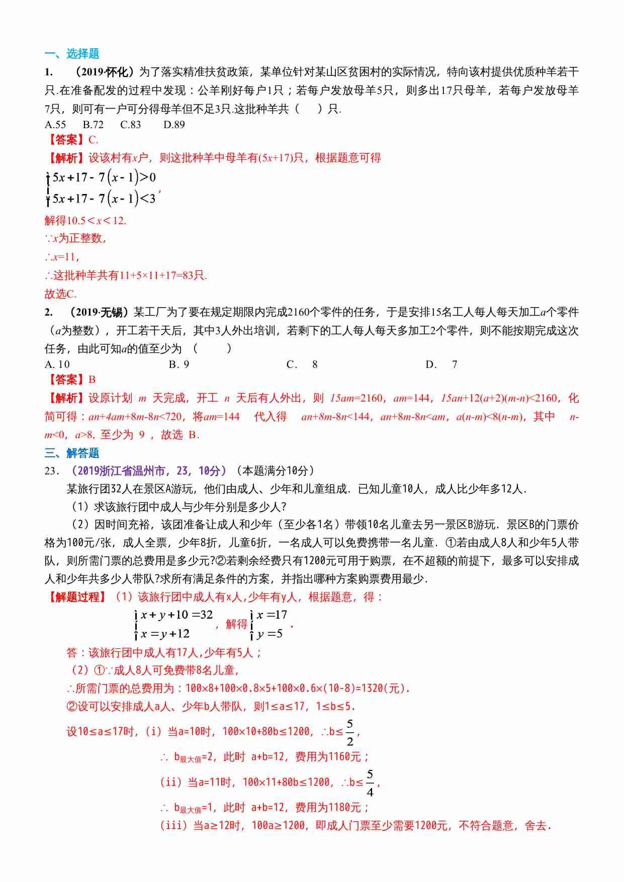
知识点11 一元一次不等式(组)的应用2019.docx

《一元一次不等式(组)的应用2019》聚焦该知识点的实践场景,涵盖销售利润、行程规划、工程分配等典型题型,解析如何从实际问题中提炼不等关系,构建不等式(组)模型。内容含步骤示范、易错点提示及分层练习,助力学生掌握建模方法,提升用数学解决实际问题的能力,适用于复习巩固或拓展训练,贴合2019年课标要求,突出应用实用性与解题规范性。

售价

¥6.70

浏览 1
热度 0
33.27 KB
2026-04-04

资源预览

预览内容为系统截图或用户上传,请自行识别内容

知识点11  一元一次不等式(组)的应用2019.docx-0-预览
知识点11  一元一次不等式(组)的应用2019.docx-1-预览

521

暂无简介

热度 0
资源 642

相关推荐

知识点11 一元一次不等式(组)的应用2019(1).docx

教育

《一元一次不等式(组)的应用》文档聚焦初中数学核心知识点,以2019年教学要求为基准,梳理不等式(组)的实际应用逻辑。内容涵盖行程、工程、分配等经典问题,通过例题拆解“找不等关系、列不等式(组)、求解验证”的解题步骤,结合生活场景强化建模能力,同时标注易错点(如不等号方向、解集取舍),助力学生掌握从实际问题到数学模型的转化,提升逻辑推理与解决实际问题的能力,是复习巩固不等式应用的实用资料。

热度 0大小 33.27 KB
521

¥6.70

知识点10 一元一次不等式(组)2019.docx

教育

《一元一次不等式(组)》文档聚焦初中数学核心知识点,从概念定义入手,清晰阐释一元一次不等式的结构特征、解集的几何意义,结合实例讲解不等式性质的应用技巧。重点突破不等式组的解法,通过“同大取大、同小取小、大小小大中间找、大大小小无解”口诀简化运算,配套典型例题与分层练习,涵盖实际应用题(如方案设计、最值求解),帮助学生掌握从列不等式到求解验证的完整思维链,夯实逻辑推理与数学建模能力,适合同步学习与复习提升。

热度 0大小 248.02 KB
521

¥6.70

知识点10 一元一次不等式(组)2019(1).docx

教育

《一元一次不等式(组)》资料聚焦初中数学核心知识点,涵盖不等式概念、基本性质、解法步骤及实际应用。内容从基础定义切入,结合例题解析一元一次不等式与不等式组的解法,强调解集在数轴上的表示方法;通过实际问题建模,帮助理解不等式(组)在方案选择、数量关系分析中的应用场景。资料层次清晰,例题与练习结合,助力学生掌握解题思路,提升逻辑推理与数学建模能力,是学习该章节的实用参考资料。

热度 0大小 248.02 KB
521

¥6.70

知识点07 一次方程(组)及其应用2019.docx

教育

《知识点07 一次方程(组)及其应用2019》聚焦初中数学核心内容,涵盖一元一次方程、二元一次方程组的定义、解法(如代入消元、加减消元),及实际应用(行程、工程、利润等问题)。文档梳理知识框架,结合典型例题解析解题思路,强调建模能力培养,助力学生掌握方程工具解决实际问题,是中考复习与基础巩固的实用资料。

热度 0大小 245.99 KB
521

¥6.70

知识点07 一次方程(组)及其应用2019(1).docx

教育

《知识点07 一次方程(组)及其应用2019(1)》聚焦初中数学核心内容,涵盖一元一次方程、二元一次方程组的定义、解法(如代入消元、加减消元)及实际应用。文档通过典型例题解析,梳理从实际问题抽象为方程模型的思路,强化“设未知数—列方程(组)—求解—验证”的解题流程,适用于中考复习或基础巩固,帮助学生掌握方程工具解决行程、工程、利润等常见问题,提升数学建模能力。

热度 0大小 245.99 KB
521

¥6.70

知识点13 一元二次方程的代数应用2019.docx

教育

《知识点13 一元二次方程的代数应用》聚焦一元二次方程在代数领域的实际应用,涵盖增长率、面积、利润等典型问题。文档通过典型例题解析,梳理“设元—列方程—求解—验证”的解题流程,强调方程建模的核心逻辑,结合代数关系(如平方、乘积)与实际场景的关联,帮助掌握从文字表述转化为数学模型的能力,适用于初中数学复习与巩固,助力提升代数应用解题技巧。

热度 0大小 57.90 KB
521

¥6.70

知识点14 一元二次方程的几何应用2019.docx

教育

《知识点14 一元二次方程的几何应用2019》聚焦一元二次方程与几何问题的综合应用,涵盖图形面积、相似三角形、动点问题等典型场景。文档通过例题解析,如矩形边长、直角三角形边长、图形折叠等实际几何情境,将几何关系转化为一元二次方程模型求解,同时强调方程解的合理性(如边长为正)。内容适配初中数学课标,步骤清晰,侧重建模思维与几何直观的结合,助力学生掌握“几何问题代数化”的解题方法,提升综合应用能力。

热度 0大小 35.82 KB
521

¥6.70