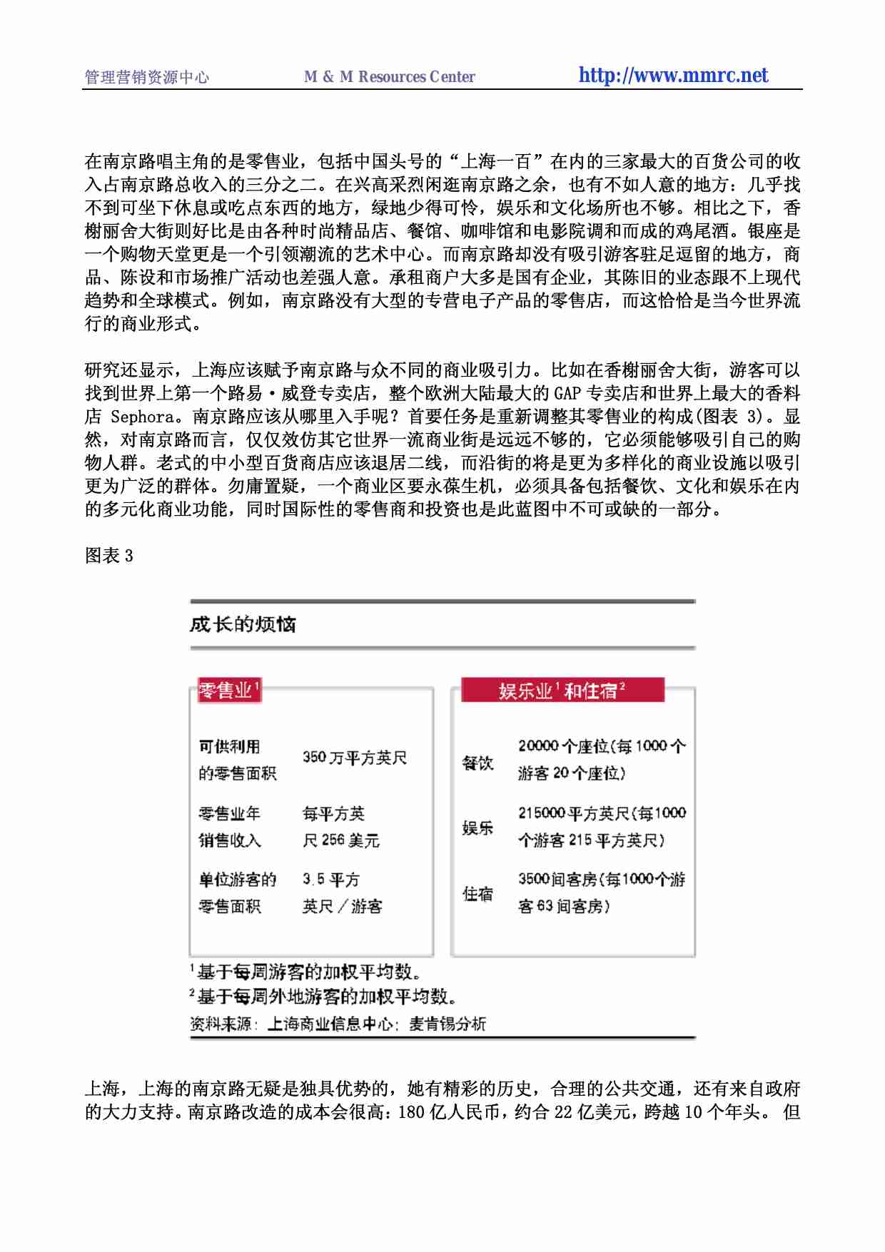
购物在上海.pdf

《购物在上海》聚焦上海多元购物场景,从外滩百年商圈到陆家嘴高端商场,从田子坊文艺市集到南京路步行街,覆盖奢侈品、潮牌、文创、生鲜等多元品类。内容含热门商圈导览、特色小店推荐、避坑指南及消费趋势分析,适配游客与本地居民需求,助力高效规划购物行程,解锁上海“购物天堂”的独特魅力,是了解上海消费文化的实用参考。

售价

¥2.50

浏览 1
热度 0
319.38 KB
2025-12-18

资源预览

预览内容为系统截图或用户上传,请自行识别内容

购物在上海.pdf-0-预览
购物在上海.pdf-1-预览
购物在上海.pdf-2-预览
购物在上海.pdf-3-预览

籍藏小馆

暂无简介

热度 5422
资源 1021

相关推荐

上海市支持上市公司并购重组行动方案(2025-2027年)(1).pdf

该方案明确2025至2027年行动路径,旨在优化上市公司质量,强化上海全球资源配置功能与核心竞争力。

热度 0大小 269.92 KB

¥3.55

30-写在脸上的风水1-禅海商道.pdf

岁月在脸上刻下智慧印记,《禅海商道》以相观心,揭示30+面容暗藏的命运玄机与人生转机,指引迷津。

热度 0大小 2.52 MB

¥2.50

31-写在脸上的风水2-禅海商道.pdf

《禅海商道》解密脸上风水与商业玄机,从面相洞察运势,助你在商海中趋吉避凶,把握财富与成功的风水密码。

热度 0大小 1.90 MB

¥2.50

购买、购买学.pdf

其他

《购买学》聚焦现代消费场景下的科学决策逻辑,从需求识别、价值评估到交易策略,系统拆解购买行为背后的底层规律。书中结合真实案例,解析价格谈判、品质甄别、渠道选择等实用技巧,同时探讨消费者心理与市场供需的互动关系,帮助读者建立理性消费思维,避免盲目跟风,提升购物性价比与决策效率,是提升个人消费认知的实用指南。

热度 0大小 1.74 MB

¥2.50

中国购物旅游发展报告-2024.pdf

其他

《中国购物旅游发展报告-2024》深入分析市场趋势与消费者行为,为行业提供前瞻洞察与战略指引,助力把握发展新机遇。

热度 0大小 3.22 MB

¥3.55

百奥泰:生物类似药出海在望,将进入规模爆发期.pdf

其他

出海报告,中国出海,2023-2024报告下载

热度 0大小 4.34 MB

¥5.65

孽海花(上).pdf

限时免费 文学

《孽海花》上部以金雯青与傅彩云的姻缘为主线,展现晚清社会风云变幻,笔触辛辣,勾勒出士林百态与时代沉浮的讽刺画卷。

热度 1大小 1.35 MB

免费