建筑装饰行业:厚积固根本,乘新拓远疆-251128-财通证券-26页.pdf

趋势报告

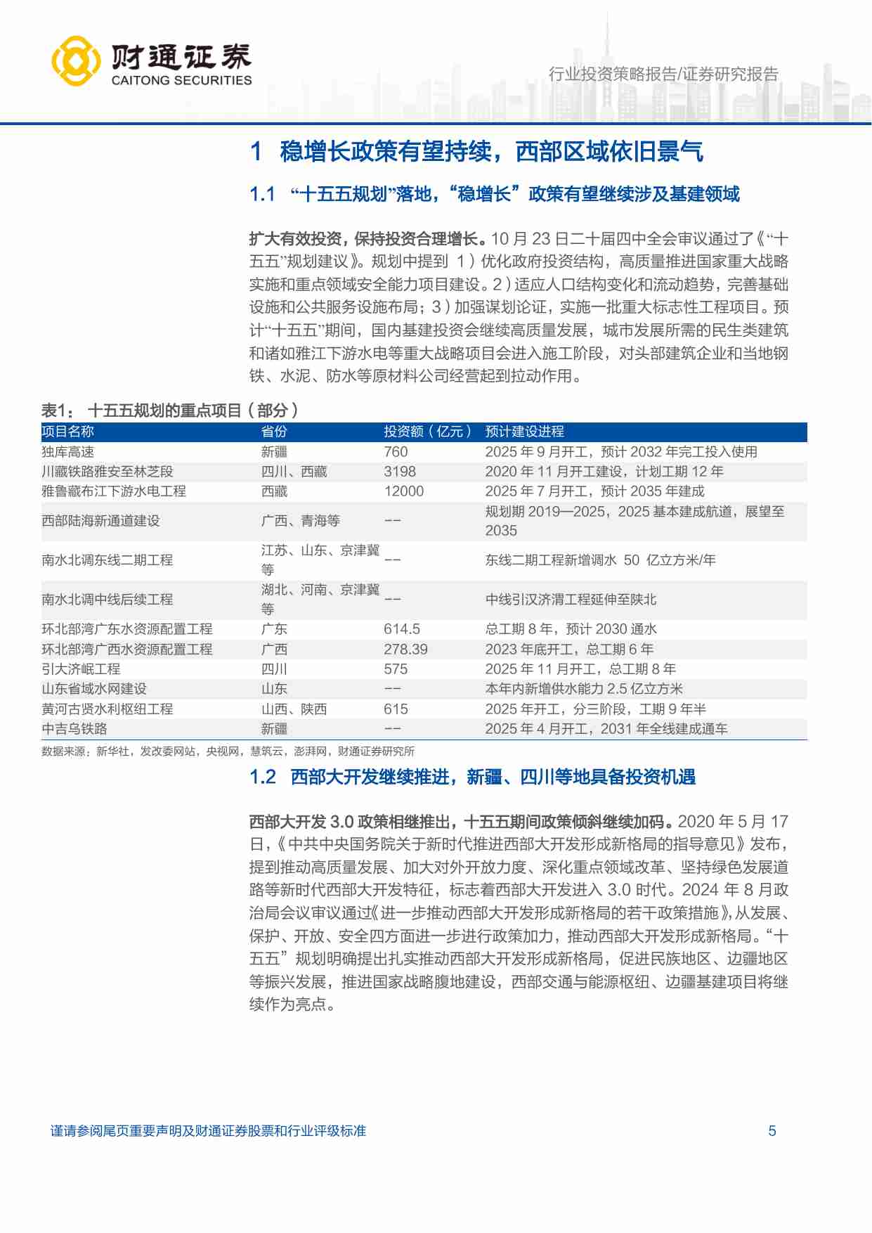
《厚积固根本,乘新拓远疆——建筑装饰行业深度报告》(财通证券,20251128)聚焦行业发展逻辑:传统业务依托工程能力、供应链整合筑牢基本盘,同时紧扣消费升级、绿色低碳、数字化转型新机遇,拆解公装(城市更新、新基建)、家装(整装、适老化)、工装(新能源配套)等细分赛道投资价值,结合政策导向与企业案例,预判行业结构优化下的成长空间,为投资者提供全维度配置参考。

售价

¥5.65

浏览 1
热度 0
1.86 MB
2025-12-16

资源预览

预览内容为系统截图或用户上传,请自行识别内容

建筑装饰行业:厚积固根本,乘新拓远疆-251128-财通证券-26页.pdf-0-预览
建筑装饰行业:厚积固根本,乘新拓远疆-251128-财通证券-26页.pdf-1-预览
建筑装饰行业:厚积固根本,乘新拓远疆-251128-财通证券-26页.pdf-2-预览
建筑装饰行业:厚积固根本,乘新拓远疆-251128-财通证券-26页.pdf-3-预览
建筑装饰行业:厚积固根本,乘新拓远疆-251128-财通证券-26页.pdf-4-预览

相关推荐

房地产行业2026年度策略:晨光熹微,前路渐明-251123-财通证券-46页.pdf

其他

财通证券2025年11月23日发布的《房地产行业2026年度策略:晨光熹微,前路渐明》(46页),聚焦行业转型关键期,从政策边际优化、供需结构重塑切入,分析房企从“高杠杆高周转”向“稳健经营+多元转型”的转向逻辑,拆解城中村改造、保障房建设等增量机遇,结合数据预判市场修复节奏,为投资者提供行业配置框架与标的筛选思路,兼具宏观趋势判断与微观落地价值。

热度 0大小 3.20 MB

¥5.13

建筑装饰行业投资策略:建筑板块景气度分化,传统与新型基建协同发力.pdf

其他

《建筑装饰行业投资策略:建筑板块景气度分化,传统与新型基建协同发力》聚焦行业结构性机遇:传统基建(市政、交通)托底,新型基建(新基建、绿色建筑)高增长,板块内细分领域景气分化显著。报告解析政策导向、需求端变化,结合产业链数据,挖掘装饰工程、装配式建筑、智慧建造等领域投资机会,提示区域竞争与成本波动风险,为投资者提供配置思路与标的参考,适配行业转型期的价值发现需求。

热度 0大小 2.13 MB

¥5.65

中国建筑行业装配式建筑发展研究报告 2023.pdf

大数据

本报告系统梳理2023年中国装配式建筑发展现状,深入分析政策驱动、技术演进与市场趋势,展望行业未来挑战与机遇。

热度 0大小 2.16 MB

¥2.50

中国建筑行业装配式建筑发展研究报告 2023.pdf

其他

2023年到2024年行业报告

热度 0大小 2.16 MB

¥5.65

建筑装饰-行业周报:新增推荐中国电建,投建营一体化打开价值重估空间,关注抽水蓄能产业链.pdf

其他

建筑装饰行业周报:新增推荐中国电建,其投建营一体化模式有望打开价值重估空间,建议关注抽水蓄能产业链。

热度 0大小 1.23 MB

¥3.55

医药生物-中药行业框架-长江证券[彭英骐,张楠]-20250929【26页】_vi56.pdf

其他

长江证券彭英骐、张楠团队2025年9月29日发布的26页中药行业框架报告,聚焦医药生物领域中药板块,搭建行业分析框架。报告或从政策支持、需求端(如老龄化下养生/慢病管理需求)、供给端(如中药创新、老字号现代化)切入,解析行业趋势;结合数据,探讨中药配方颗粒、特色OTC、创新中药等细分赛道机遇,评估板块估值与投资逻辑,为投资者提供中药行业配置参考。

热度 0大小 1.69 MB

¥4.81

新中式服饰行业:小红书生态内容宝典 服装配饰.pdf

电商

打造新中式服饰及配饰需围绕服饰推荐、配饰搭配、穿搭教程等核心话题,创作具有创意内容与精美视觉呈现的内容。同时,制定有效的运营策略,实现用户增长与品牌曝光。

热度 1大小 8.73 MB

¥0.88