宏观观察2025年第32期(总第604期):我国脑科学与脑机接口行业发展现状及建议-中国银行.pdf

2024-2025数据分析

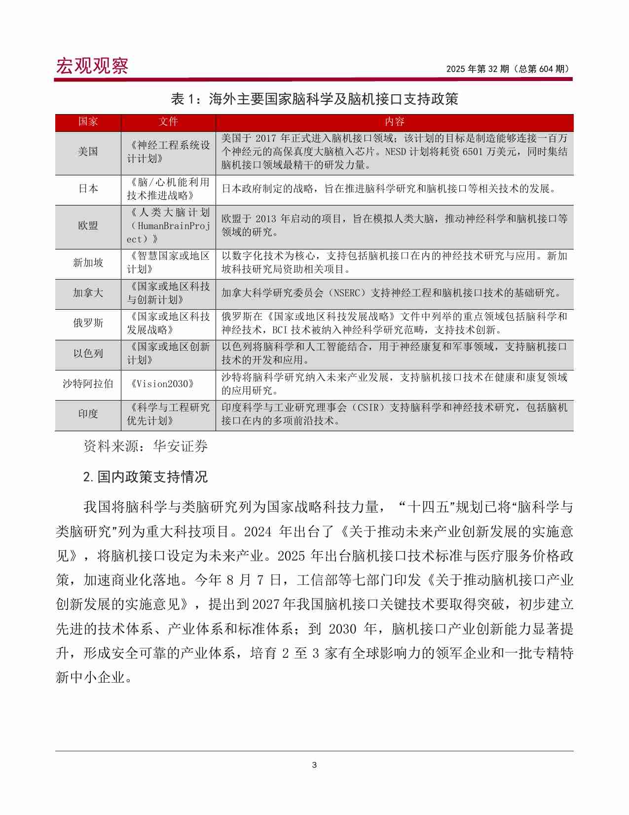
《宏观观察》2025年第32期(总第604期)聚焦我国脑科学与脑机接口行业,梳理其发展现状:基础研究成果持续涌现,临床转化与产业应用加速落地,在医疗康复、智能交互等领域已形成初步应用场景。报告同时指出行业存在核心技术突破不足、伦理监管体系待完善、产业生态协同性弱等问题,针对性提出强化基础研究支撑、构建伦理规范框架、推动产学研用深度融合等建议,为行业高质量发展提供参考。

售价

¥4.60

浏览 6
热度 0
1.10 MB
2025-12-12

资源预览

预览内容为系统截图或用户上传,请自行识别内容

宏观观察2025年第32期(总第604期):我国脑科学与脑机接口行业发展现状及建议-中国银行.pdf-0-预览
宏观观察2025年第32期(总第604期):我国脑科学与脑机接口行业发展现状及建议-中国银行.pdf-1-预览
宏观观察2025年第32期(总第604期):我国脑科学与脑机接口行业发展现状及建议-中国银行.pdf-2-预览
宏观观察2025年第32期(总第604期):我国脑科学与脑机接口行业发展现状及建议-中国银行.pdf-3-预览
宏观观察2025年第32期(总第604期):我国脑科学与脑机接口行业发展现状及建议-中国银行.pdf-4-预览

资料大师

持续更新最新、最好的各类资料汇总。持续更新中

热度 1606
资源 1497

相关推荐

西北农林科技大学信息化简报(2024 年第 4 期,总第 32 期).pdf

本期简报聚焦智慧校园建设新进展,涵盖网络升级、数据治理与一站式服务优化,展现学校信息化赋能高质量发展的最新成果。

热度 0大小 1007.73 KB
shutong

¥1.50

西北农林科技大学信息化简报(2024 年第 4 期,总第 32 期).pdf

电商

12121221

热度 0大小 1007.73 KB
shutong

¥1.30

车百智库:我国城市汽车电动化观察及发展建议-26页.pdf

其他

车百智库发布城市汽车电动化观察报告,分析发展现状并提出务实建议,为我国新能源汽车产业高质量发展提供参考。

热度 0大小 2.51 MB

¥3.55

科睿唯安:2024年产业科技进展——脑科学与脑机工程篇报告.pdf

其他

科睿唯安《2024年产业科技进展——脑科学与脑机工程篇》聚焦该领域核心突破与产业落地:解析AI驱动的脑电信号解码效率提升30%,BCI(脑机接口)侵入式设备临床验证覆盖渐冻症等5类神经疾病,消费级脑电头环实现注意力监测量产应用;揭示资本向脑机融合机器人、神经康复器械倾斜,2024年全球融资额同比增45%;并预警伦理监管(如欧盟脑机接口法案)对技术商业化的约束,为产业布局提供权威趋势指引。

热度 0大小 4.83 MB

¥4.60

赛迪译丛2024年第18期(总第644期):2023年全球未来产业发展指数报告-加水印.pdf

科技

资料下载

热度 0大小 1.30 MB

¥2.30

中国经济金融展望报告:2023年第2季度(总第54期).pdf

电商

本报告展望2023年二季度中国经济金融形势,分析当前挑战与机遇,并对未来发展趋势进行前瞻研判。

热度 0大小 2.68 MB

¥1.50

脑科学与脑机工程未来产业发展初探_以深圳市为例.pdf

其他

《脑科学与脑机工程未来产业发展初探_以深圳市为例》聚焦深圳脑机产业生态,梳理全球技术突破与政策动向,结合深圳产业优势(如华为、腾讯技术支撑及高校科研实力),分析脑机接口、神经康复、AI脑融合等细分赛道布局,探讨产业落地痛点(如伦理规范、数据安全),并提出“政产学研用”协同路径,为深圳打造脑科学产业高地提供实践参考,兼具区域产业研究价值与行业前瞻性。

热度 0大小 1.05 MB

¥4.60